Megaraid
Dashboard for megaraid controller
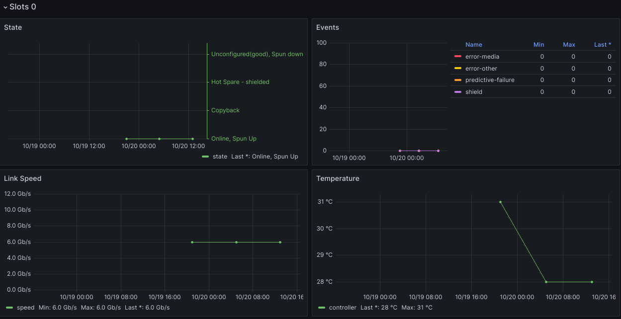
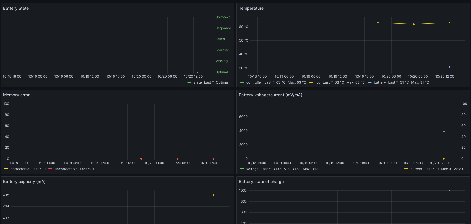
Megaraid Dashboard baremetal host machine.
Show metrics:
- Show slot stats, temperature, events of physical disks
- Show state of virtual devices
- Show state of controller
- Show state of Battery
grafana->graphite->collectd
Data source config
Collector config:
Upload an updated version of an exported dashboard.json file from Grafana
| Revision | Description | Created | |
|---|---|---|---|
| Download |
