Pod Metrics for Azure Kubernetes Services | Azure Monitor | Azure Container Insights
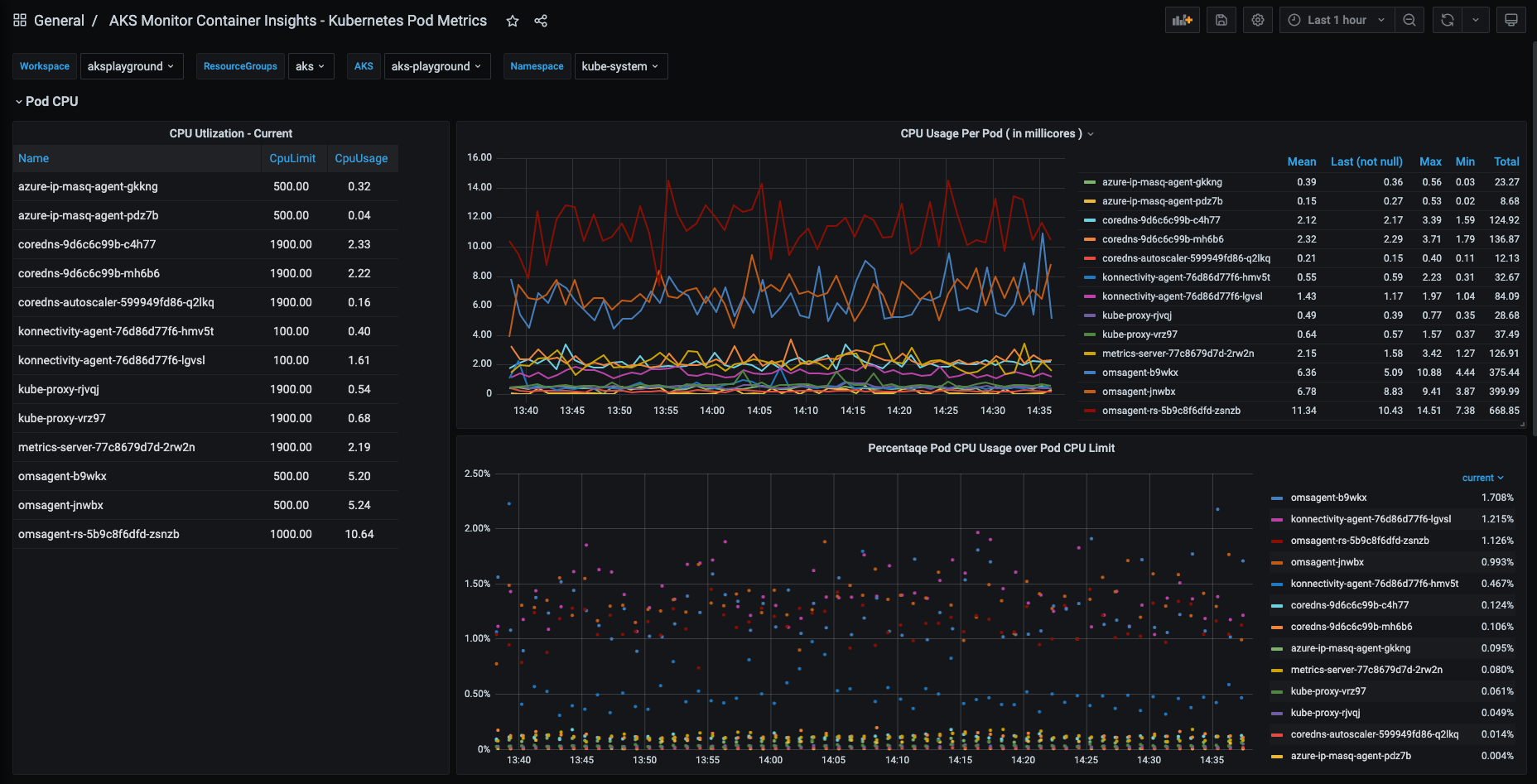
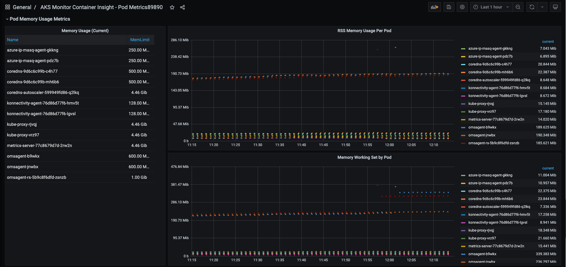
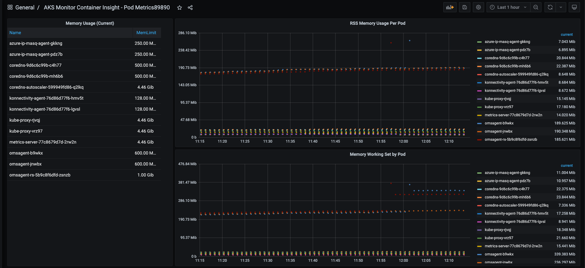
Azure Monitor Container Insights - Pod and Container Metrics Azure Monitor for Containers sources collection of metrics as part of monitoring an AKS cluster. Out of the box, we can get dashboards for Node Level and Namespace level metrics in Grafana through App Insights and Log Analytics. This dashboard helps us to visualize pod level and container metric.
Azure Monitor for Containers sources collection of metrics as part of monitoring an AKS cluster. Out of the box, we can get dashboards for Node Level and Namespace level metrics in Grafana. This dashboard helps us visualize Pod Metrics like CPU and memory in Grafana using Kusto Queries.
Data source config
Collector config:
Upload an updated version of an exported dashboard.json file from Grafana
| Revision | Description | Created | |
|---|---|---|---|
| Download |
Azure Cosmos DB
With the Grafana plugin for Azure Cosmos DB, you can quickly visualize and query your Azure Cosmos DB data from within Grafana.
Learn more