Plugins 〉Google Cloud Logging
Google Cloud Logging
Google Cloud Logging Data Source
Overview
The Google Cloud Logging Data Source is a backend data source plugin for Grafana, which allows users to query and visualize their Google Cloud logs in Grafana.

Setup
Enable Cloud Resource Manager API
You need to enable the resource manager API. Otherwise, your cloud projects will not be displayed in the dropdown menu.
You can follow the steps to enable it:
- Navigate to the cloud resource manager API page in GCP and select your project
- Press the
Enablebutton
Generate a JWT file & Assign IAM Permissions
- If you don't have a GCP project, add a new GCP project here
- Open the Credentials page in the Google API Console
- Click Create Credentials then click Service account
- On the Create service account page, enter the Service account details
- Fill in the
Service account detailsand then clickCreate and Continue - On the
Grant this service account access to projectsection, add theLogs Viewerrole andLogs View Accessorrole underLoggingto the service account. ClickDone - In the next step, click the service account you just created. Under the
Keystab and selectAdd keyandCreate new key - Choose key type
JSONand clickCreate. A JSON key file will be created and downloaded to your computer
If you want to access logs in multiple cloud projects, you need to ensure the service account has permission to read logs from all of them.
If you host Grafana on a GCE VM, you can also use the Compute Engine service account. You need to make sure the service account has sufficient permissions to access the scopes and logs in all projects.
Similar to Prometheus data sources on Google Cloud, you can also configure a scheduled job to use an OAuth2 access token to view the logs. Please follow the steps in the data source syncer README to configure it.
Service account impersonation
You can also configure the plugin to use service account impersonation.
You need to ensure the service account used by this plugin has the iam.serviceAccounts.getAccessToken permission. This permission is in roles like the Service Account Token Creator role (roles/iam.serviceAccountTokenCreator). Also, the service account impersonated
by this plugin needs logging read and project list permissions.
OAuth Passthrough
You can configure the data source to use the OAuth token of the signed in user to authenticate to Google Cloud Logging. This requires a Grafana instance that is configured with Google authentication.
Once Grafana is configured with Google authentication for signing in, ensure that the scopes set in the Grafana configuration include: https://www.googleapis.com/auth/userinfo.profile, https://www.googleapis.com/auth/userinfo.email, and https://www.googleapis.com/auth/logging.read. The latter will allow the signed in user to read Google Cloud Logging data.
You can then configure the data source with the OAuth Passthrough authentication method. Ensure that you provide a default project ID otherwise the health-check will fail.
Universe Domain
If you are using a Google Cloud environment that uses a custom universe domain (e.g., a sovereign or isolated cloud), you can configure the Universe Domain in the data source settings. This tells the plugin to use a different API endpoint instead of the default googleapis.com.
Leave this field empty to use the default googleapis.com domain.
Grafana Configuration
- With Grafana restarted, navigate to
Configuration -> Data sources(or the route/datasources) - Click "Add data source"
- Select "Google Cloud Logging"
- Provide credentials from your JWT file, either by uploading it using the file selector or by pasting its contents directly into the designated field
- Optionally, configure the Universe Domain if you are using a non-default GCP environment
- Optionally, configure the Project List Filter to restrict which projects appear in the project dropdown (see Project List Filter below)
- Optionally, configure the Log Bucket Filter to include or exclude specific log buckets from the bucket dropdown (see Log Bucket Filter below)
- Click "Save & test" to test that logs can be queried from Cloud Logging

Project List Filter
If you have access to many GCP projects, you can restrict which projects appear in the project dropdown by configuring a Project List Filter in the data source settings.
Enter project IDs or regex patterns in the text area, one per line. Only projects matching at least one pattern will appear in the dropdown. Leave the field empty to show all projects (the default behavior).
Each line is treated as a regular expression anchored to the full project ID. For example:
| Pattern | Matches |
|---|---|
my-project-123 | Only the exact project my-project-123 |
team-alpha-.* | All projects starting with team-alpha- |
prod-.*-logging | Projects like prod-us-logging, prod-eu-logging, etc. |
You can combine multiple patterns (one per line) to match the union of all patterns. If a pattern contains invalid regex syntax, it is treated as a literal string match.
Log Bucket Filter
You can control which log buckets appear in the bucket dropdown by configuring a Log Bucket Filter in the data source settings. This supports both include and exclude patterns, which is especially useful for excluding default system buckets from initiative projects.
Enter patterns in the text area, one per line:
- Include patterns (no prefix): Only buckets matching at least one include pattern are shown.
- Exclude patterns (prefixed with
!): Buckets matching any exclude pattern are removed.
When both include and exclude patterns are present, include patterns are applied first, then exclude patterns remove from the result. Leave the field empty to show all buckets (the default behavior).
Patterns are regular expressions anchored to the full bucket path as returned by the API (e.g., global/buckets/_Default or locations/us-central1/buckets/my-bucket).
| Pattern | Effect |
|---|---|
!.*/_Default | Exclude all _Default buckets across all locations |
!.*/_Default!.*/_Required | Exclude both _Default and _Required buckets |
.*my-app-logs | Include only buckets ending with my-app-logs |
global/buckets/.*!.*/_Default | Include only global/buckets/* buckets, but exclude _Default |
If a pattern contains invalid regex syntax, it is treated as a literal string match.
An alternative way to provision the data source
After the plugin is installed, you can define and configure the data source in YAML files as part of Grafana's provisioning system, similar to the Google Cloud Monitoring plugin. For more information about provisioning, and for available configuration options, refer to Provisioning Grafana.
The following YAML is an example.
apiVersion: 1
datasources:
- name: Google Cloud Logging
type: googlecloud-logging-datasource
access: proxy
jsonData:
authenticationType: gce
Optional: restrict the project dropdown to matching projects (regex supported)
projectListFilter: |
my-project-123
team-alpha-.*
Optional: filter log buckets (prefix with ! to exclude)
logBucketFilter: |
!.*/_Default
Optional: custom universe domain for sovereign cloud environments
universeDomain: googleapis.com
Supported variables
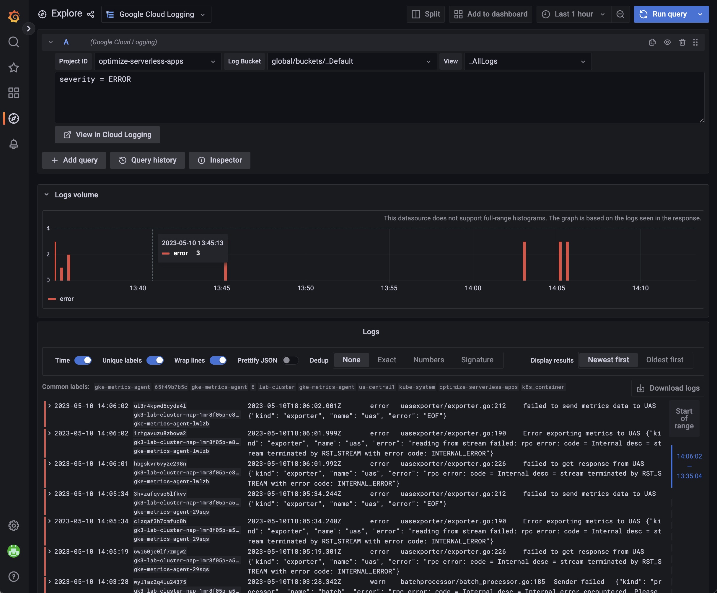
The plugin currently supports variables for logging scopes. For example, you can define a project variable and switch between projects. The following screenshot shows an example using project, bucket, and view.

Below is an example of defining a variable for log views.

Alerting
Grafana Alerting is not directly supported due to how Logging Query Language works on Google Cloud. If you need to create alerts based on logs, consider using Log-based metrics and a Cloud Monitoring data source.
Licenses
Cloud Logging Logo (src/img/logo.svg) is from Google Cloud's Official icons and sample diagrams
As commented in the code, JWTForm and JWTConfigEditor are largely based on the Apache-2.0 licensed grafana-google-sdk-react.
Grafana Cloud Free
- Free tier: Limited to 3 users
- Paid plans: $55 / user / month above included usage
- Access to all Enterprise Plugins
- Fully managed service (not available to self-manage)
Self-hosted Grafana Enterprise
- Access to all Enterprise plugins
- All Grafana Enterprise features
- Self-manage on your own infrastructure
Grafana Cloud Free
- Free tier: Limited to 3 users
- Paid plans: $55 / user / month above included usage
- Access to all Enterprise Plugins
- Fully managed service (not available to self-manage)
Self-hosted Grafana Enterprise
- Access to all Enterprise plugins
- All Grafana Enterprise features
- Self-manage on your own infrastructure
Grafana Cloud Free
- Free tier: Limited to 3 users
- Paid plans: $55 / user / month above included usage
- Access to all Enterprise Plugins
- Fully managed service (not available to self-manage)
Self-hosted Grafana Enterprise
- Access to all Enterprise plugins
- All Grafana Enterprise features
- Self-manage on your own infrastructure
Grafana Cloud Free
- Free tier: Limited to 3 users
- Paid plans: $55 / user / month above included usage
- Access to all Enterprise Plugins
- Fully managed service (not available to self-manage)
Self-hosted Grafana Enterprise
- Access to all Enterprise plugins
- All Grafana Enterprise features
- Self-manage on your own infrastructure
Grafana Cloud Free
- Free tier: Limited to 3 users
- Paid plans: $55 / user / month above included usage
- Access to all Enterprise Plugins
- Fully managed service (not available to self-manage)
Self-hosted Grafana Enterprise
- Access to all Enterprise plugins
- All Grafana Enterprise features
- Self-manage on your own infrastructure
Installing Google Cloud Logging on Grafana Cloud:
Installing plugins on a Grafana Cloud instance is a one-click install; same with updates. Cool, right?
Note that it could take up to 1 minute to see the plugin show up in your Grafana.
Warning
Plugin installation from this page will be removed in February 2026. Use the Plugin Catalog in your Grafana instance instead. Refer to Install a plugin in the Grafana documentation for more information.
Installing plugins on a Grafana Cloud instance is a one-click install; same with updates. Cool, right?
Note that it could take up to 1 minute to see the plugin show up in your Grafana.
Warning
Plugin installation from this page will be removed in February 2026. Use the Plugin Catalog in your Grafana instance instead. Refer to Install a plugin in the Grafana documentation for more information.
Installing plugins on a Grafana Cloud instance is a one-click install; same with updates. Cool, right?
Note that it could take up to 1 minute to see the plugin show up in your Grafana.
Warning
Plugin installation from this page will be removed in February 2026. Use the Plugin Catalog in your Grafana instance instead. Refer to Install a plugin in the Grafana documentation for more information.
Installing plugins on a Grafana Cloud instance is a one-click install; same with updates. Cool, right?
Note that it could take up to 1 minute to see the plugin show up in your Grafana.
Warning
Plugin installation from this page will be removed in February 2026. Use the Plugin Catalog in your Grafana instance instead. Refer to Install a plugin in the Grafana documentation for more information.
Installing plugins on a Grafana Cloud instance is a one-click install; same with updates. Cool, right?
Note that it could take up to 1 minute to see the plugin show up in your Grafana.
Warning
Plugin installation from this page will be removed in February 2026. Use the Plugin Catalog in your Grafana instance instead. Refer to Install a plugin in the Grafana documentation for more information.
Installing plugins on a Grafana Cloud instance is a one-click install; same with updates. Cool, right?
Note that it could take up to 1 minute to see the plugin show up in your Grafana.
Installing plugins on a Grafana Cloud instance is a one-click install; same with updates. Cool, right?
Note that it could take up to 1 minute to see the plugin show up in your Grafana.
Warning
Plugin installation from this page will be removed in February 2026. Use the Plugin Catalog in your Grafana instance instead. Refer to Install a plugin in the Grafana documentation for more information.
Installing plugins on a Grafana Cloud instance is a one-click install; same with updates. Cool, right?
Note that it could take up to 1 minute to see the plugin show up in your Grafana.
Marketplace plugins
This is a paid plugin developed by a marketplace partner. To purchase an entitlement, sign in first, then fill out the contact form.
Get this plugin
This is a paid for plugin developed by a marketplace partner. To purchase entitlement please fill out the contact us form.
What to expect:
- Grafana Labs will reach out to discuss your needs
- Payment will be taken by Grafana Labs
- Once purchased the plugin will be available for you to install (cloud) or a signed version will be provided (on-premise)
Thank you! We will be in touch.
For more information, visit the docs on plugin installation.
Installing on a local Grafana:
For local instances, plugins are installed and updated via a simple CLI command. Plugins are not updated automatically, however you will be notified when updates are available right within your Grafana.
1. Install the Data Source
Use the grafana-cli tool to install Google Cloud Logging from the commandline:
grafana-cli plugins install The plugin will be installed into your grafana plugins directory; the default is /var/lib/grafana/plugins. More information on the cli tool.
Alternatively, you can manually download the .zip file for your architecture below and unpack it into your grafana plugins directory.
Alternatively, you can manually download the .zip file and unpack it into your grafana plugins directory.
2. Configure the Data Source
Accessed from the Grafana main menu, newly installed data sources can be added immediately within the Data Sources section.
Next, click the Add data source button in the upper right. The data source will be available for selection in the Type select box.
To see a list of installed data sources, click the Plugins item in the main menu. Both core data sources and installed data sources will appear.
Changelog
1.6.3 (2026-04-05)
- Add Project List Filter to restrict which projects appear in dropdowns using regex patterns
- Add Log Bucket Filter with include/exclude support — prefix patterns with
!to exclude matching buckets (e.g.,!.*/_Defaultto hide Default buckets) - Fix race condition in variable query where default project could be unresolved before bucket/view queries run
1.6.2 (2026-03-18)
- Fix project dropdown search failing with "contains global restriction" error
- Fix
useEffectdependency causing excessive API calls for log buckets and views - Fix log views being fetched before buckets have loaded, causing errors for projects without the default bucket
- Return error responses as JSON so Grafana displays actual error messages instead of generic "Unexpected error"
- Suppress duplicate error toast notifications — errors now only appear in the inline alert
- Fix inline error alert showing raw JSON instead of the error message text
1.6.1 (2026-03-15)
- Improve the project dropdown performance
- Fix a few minor issues
1.6.0 (2026-03-09)
- Fix authentication bug where access token auth could fail (#151)
- Fix project dropdown only showing limited results (#144)
- Sanitize HTML error messages for invalid universe domain configuration
- Narrow HTML detection regex to avoid false positives from Go error messages
- Disable browser autocomplete on sensitive configuration fields
- Update build tooling from grafana-toolkit
- Update OpenTelemetry SDK and other dependencies
1.5.2 (2026-01-08)
- Add OAuth Passthrough authentication support - allows users to authenticate using their Grafana Google OAuth token
- Requires Grafana to be configured with Google authentication including the
https://www.googleapis.com/auth/logging.readscope
1.5.1 (2025-08-14)
- Added pagination to ListProjects
1.5.0 (2025-05-29)
- Update plugin to support access token auth
- Add datasource syncer
- Fix message from jsonPayload doesn't show up in Grafana
- Update a few dependencies
1.4.1 (2024-03-22)
- Fix an encoding issue for parentheses
- Fix cloud logging link scope issue
- Add annotation support
- Update a few dependencies
1.4.0 (2023-09-26)
- Support service account impersonation
- Update README for alerting
1.3.0 (2023-07-12)
- Map default log level from debug to info
- Add trace info
- Correctly display protoPayload (#38)
- Support log scope variables (#32)
1.2.1 (2023-05-05)
- Support log scope (need roles/logging.viewAccessor)
- Fix httpRequest
1.2.0 (2023-03-17)
- Support GCE service account
- Support field-based filters in Explore page
- Interpolate variables in queries
- Correctly extract label/value pairs from structs
- Added a sample dashboard
1.1.1 (2023-02-03)
- Move hide logic to datasource.ts filter and reuse client for test connection
- Update dependencies in package.json
1.1.0 (2023-01-26)
- Adds Cloud Logging Service Endpoint to configuration
- Fixes hide not working for Cloud Logging query
- Fixes inability to retrieve projects displaying an error
1.0.0 (2023-01-17)
Initial release.





