USGS Earthquakes
USGS global earthquake data feed viewed over worldmap panel plugin.
Dashboard shows earthquake activity as updated by USGS GeoJSON data feed at: https://earthquake.usgs.gov/earthquakes/feed/v1.0/summary/all_hour.geojson
More information about the data feed here: https://earthquake.usgs.gov/earthquakes/feed/v1.0/geojson.php
Datasource is Influxdb, with a specific database named “usgs”. Measurements are stored in the table “earthquakes”. Collection is Telegraf Agent parsing the GeoJSON data feed. Detail on the Telegraf settings below.
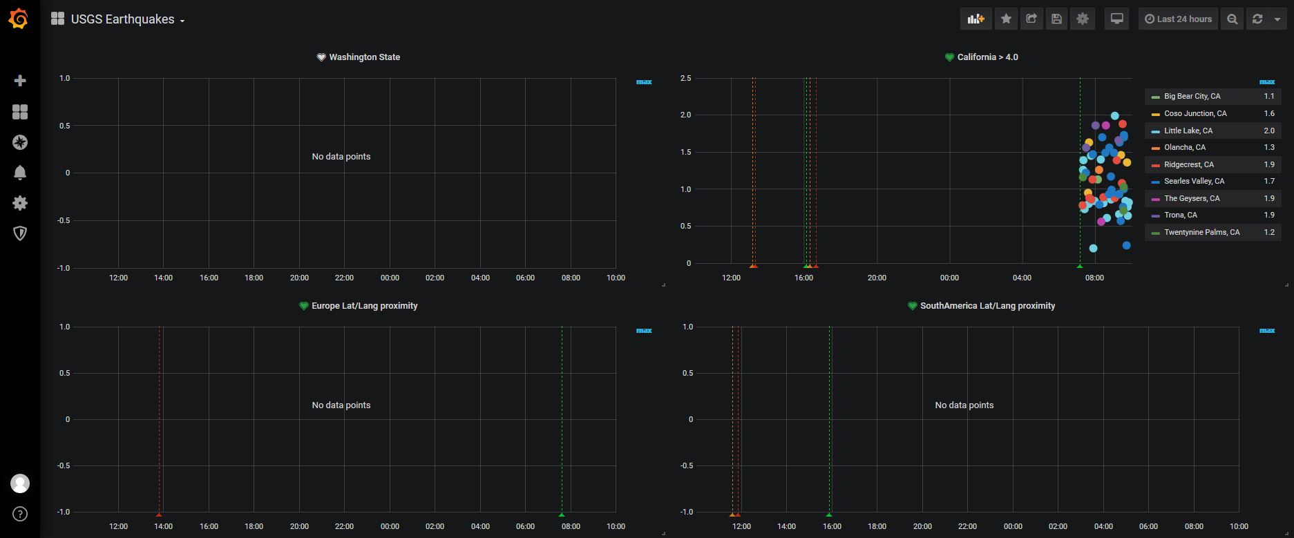
WorldMap Panel Plugin is configured for lat/lang location identification. Magnitude of earthquake event corresponds with color and size of the data points on the map. Map Data options set to Table, and coordinates to support Lat/Lang from data feed, queried from influxdb.
Magnitude values are graphed with where clauses over lat/lang grids over interesting area’s for basic alarm functions. Also have a where clause for the title of an interesting area like a state or country.
Data source config
Collector config:
Upload an updated version of an exported dashboard.json file from Grafana
| Revision | Description | Created | |
|---|---|---|---|
| Download |
