VictoriaLogs - cluster

Overview for cluster version of VictoriaLogs v1.29.0 or higher

VictoriaLogs - cluster screenshot 1
VictoriaLogs - cluster screenshot 2
VictoriaLogs - cluster screenshot 3

VictoriaLogs cluster overview

Requirements

VictoriaLogs: each revision may have different VictoriaLogs version requirements.

Use Prometheus datasource with this dashboard. See more details about how to configure monitoring here.

Description

The dashboard contains comprehensive monitoring sections organized by functionality areas:

  • Stats - High-level metrics including total log entries, ingestion rates, disk usage, and system version information
  • Overview - Real-time visualization of log ingestion rates, request patterns, error rates, and performance trends
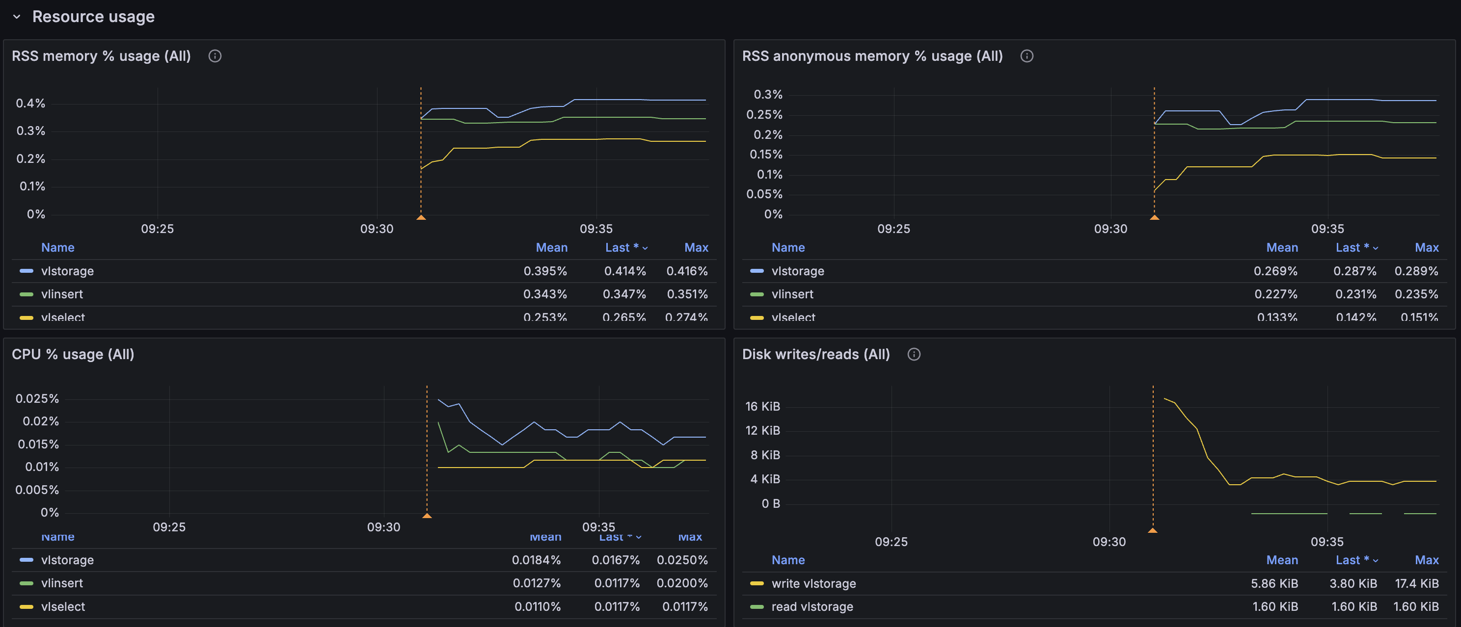
  • Resource usage - CPU utilization, memory consumption, network activity, garbage collection metrics, and system pressure indicators
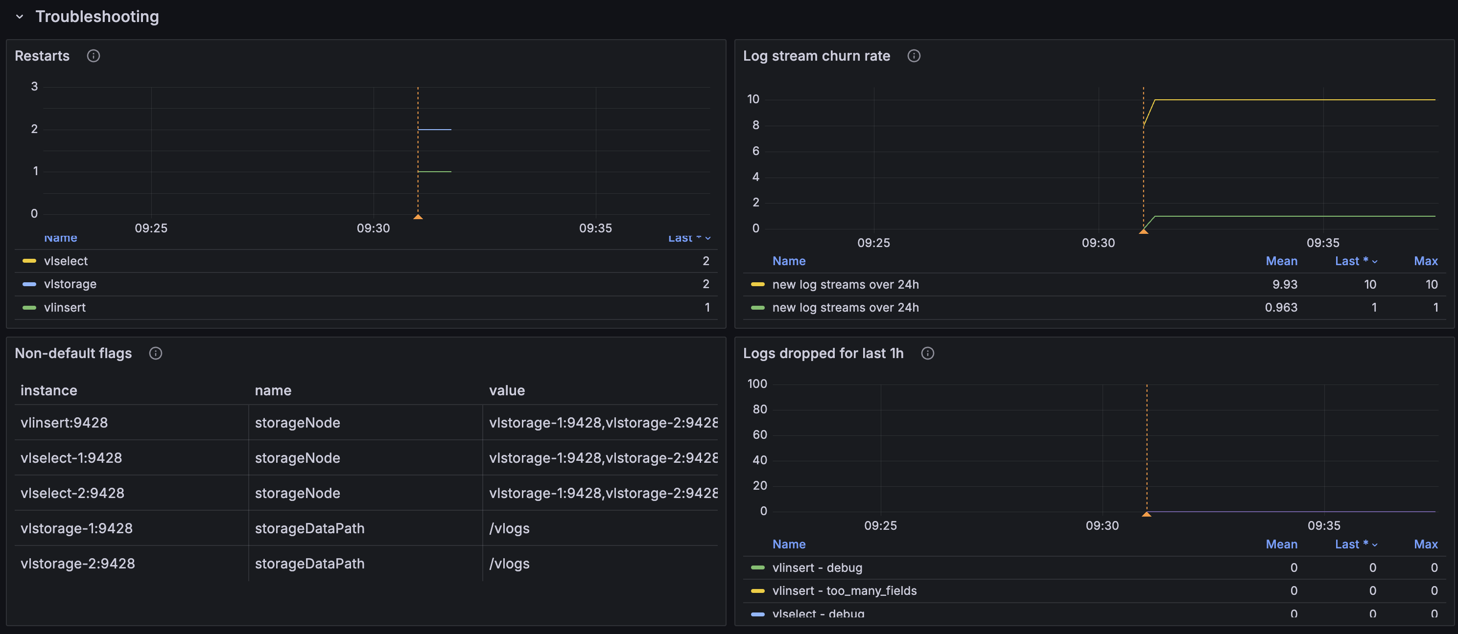
  • Troubleshooting - Debugging panels for error tracking, configuration validation, and operational diagnostics
  • Slow Query Troubleshooting - Query performance analysis, optimization metrics, and latency diagnostics

Additional specialized sections include:

  • Storage operations with merge performance and indexing metrics
  • Ingestion pipeline monitoring with flush operations and data flow rates
  • Querying performance with request latencies and timeout tracking
  • Individual components including vlstorage, vlinsert, and vlselect with component-specific metrics and health indicators.

If you have suggestions for improvements or discover any issues, please feel free to create an issue or submit feedback through the dashboard review system.

More information about VictoriaLogs can be found in the official documentation.

New releases and container images are available at the VictoriaLogs releases page and DockerHub.

Revisions
RevisionDescriptionCreated

Get this dashboard

Import the dashboard template

or

Download JSON

Datasource
Dependencies