gpbackup Exporter Dashboard
Dashboard works with gpbackup_exporter
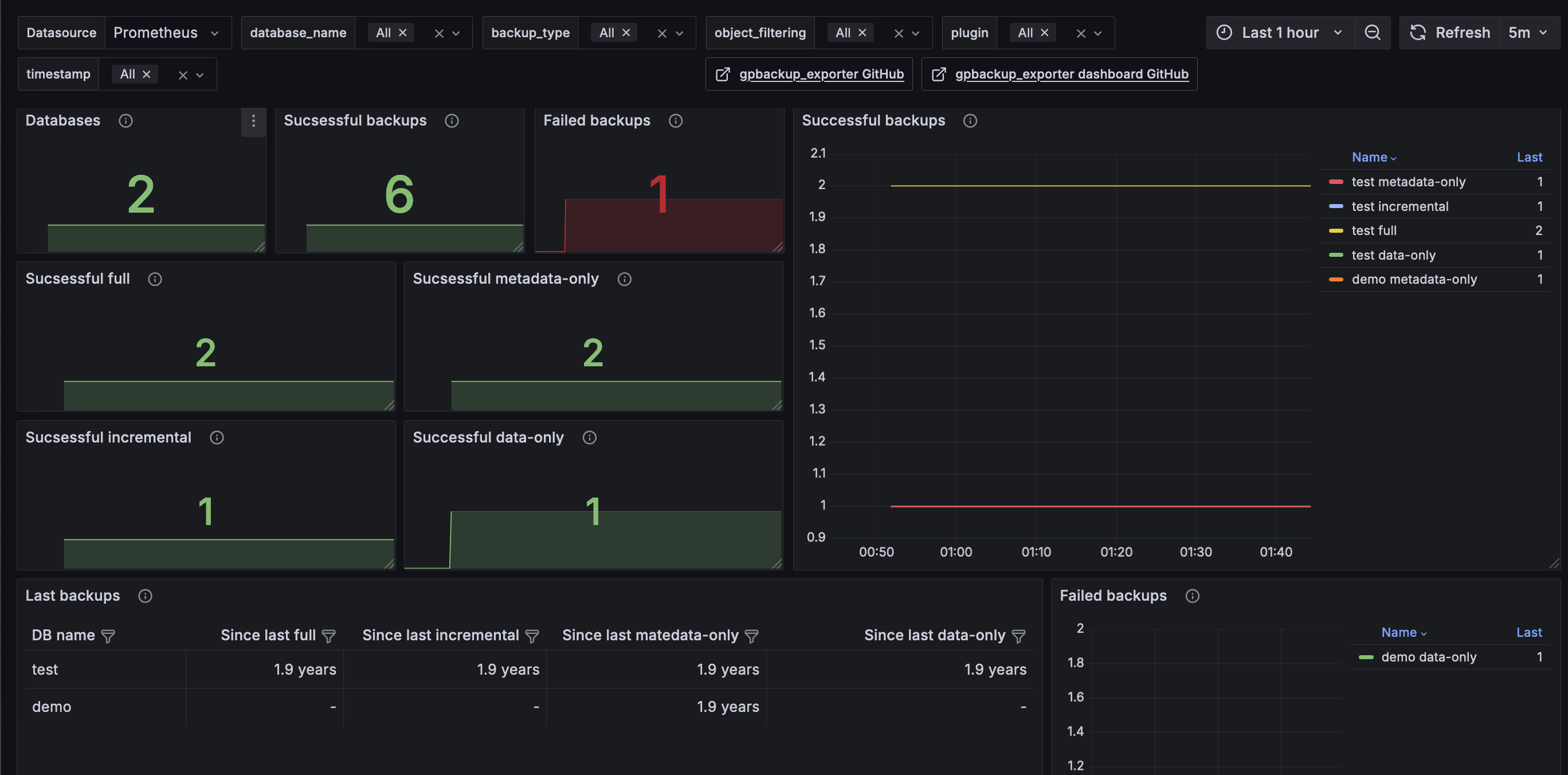
A dashboard of metrics produced by gpbackup_exporter.
To get this dashboard from grafana.com: gpbackup Exporter Dashboard.
To get this dashboard from github.com: gpbackup Exporter Dashboard.
Data source config
Collector config:
Upload an updated version of an exported dashboard.json file from Grafana
| Revision | Description | Created | |
|---|---|---|---|
| Download |
