Kubernetes / Autoscaling / Pod Disruption Budget
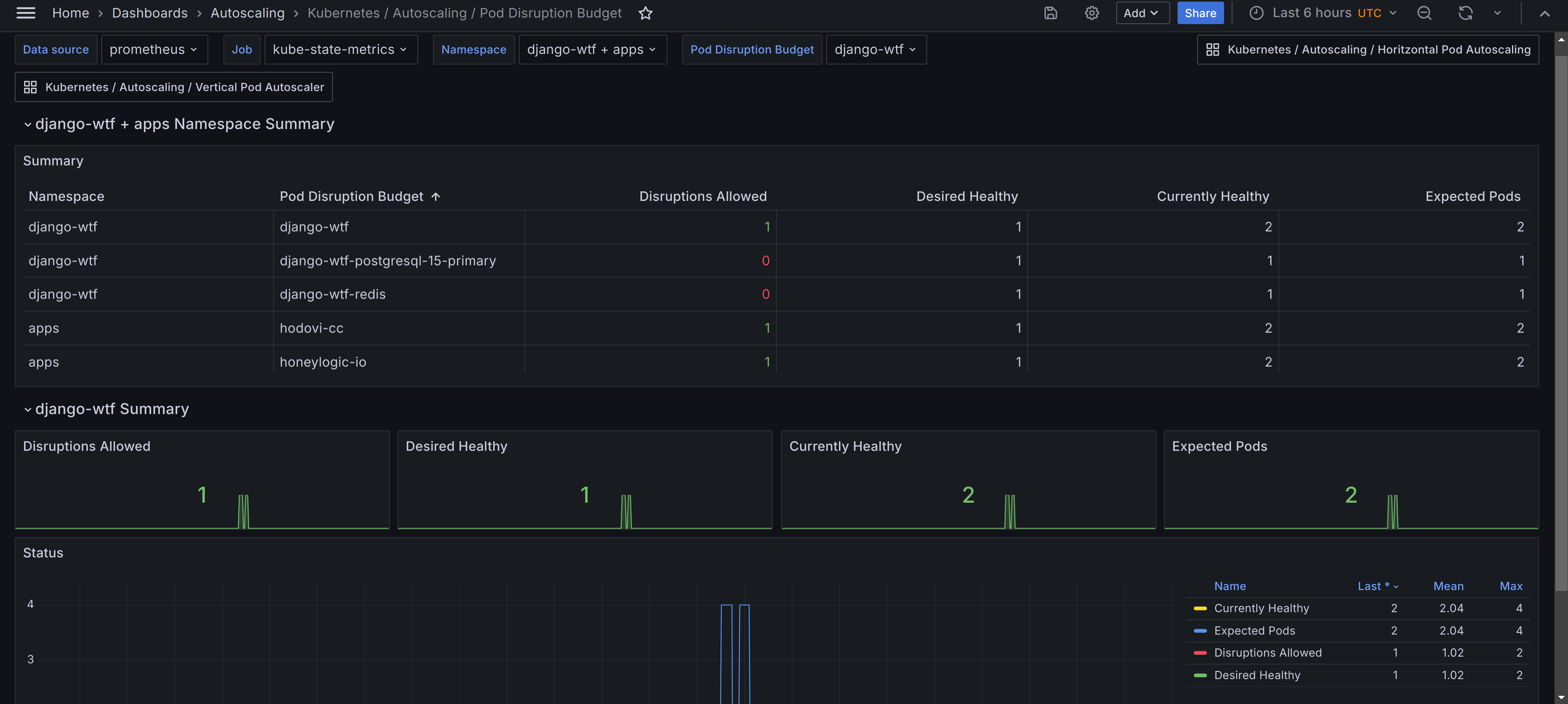
A dashboard that monitors Kubernetes and focuses on giving a overview for pod disruption budgets. It is created using the [kubernetes-autoscaling-mixin](https://github.com/adinhodovic/kubernetes-autoscaling-mixin).
A dashboard that monitors Kubernetes and focuses on giving a overview for pod disruption budgets. It is created using the kubernetes-autoscaling-mixin.
Data source config
Collector config:
Upload an updated version of an exported dashboard.json file from Grafana
| Revision | Description | Created | |
|---|---|---|---|
| Download |
Kubernetes
Monitor your Kubernetes deployment with prebuilt visualizations that allow you to drill down from a high-level cluster overview to pod-specific details in minutes.
Learn more