cAdvisor exporter - Docker containers Overview
This dashboard uses cAdvisor exporter to show docker container key metrics.
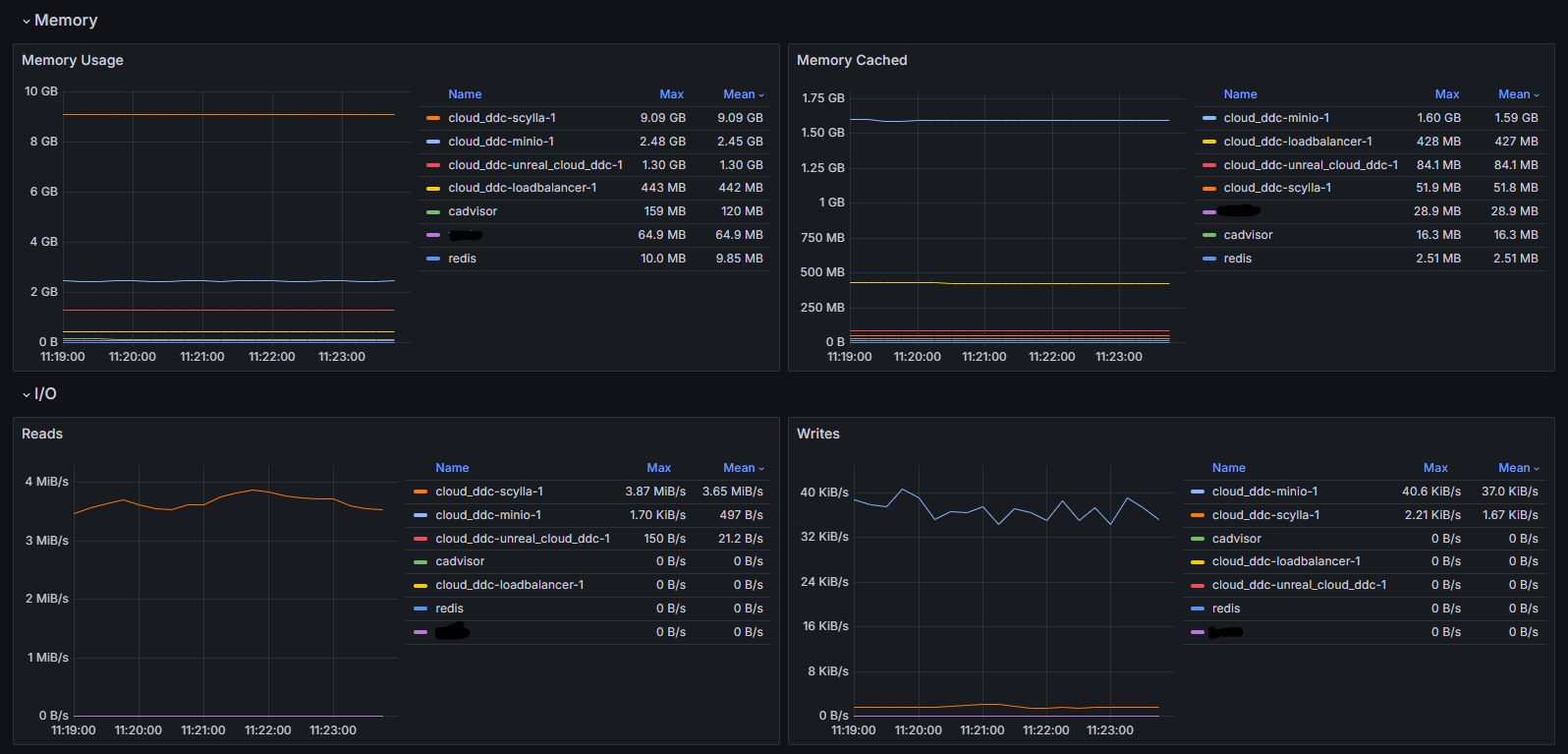
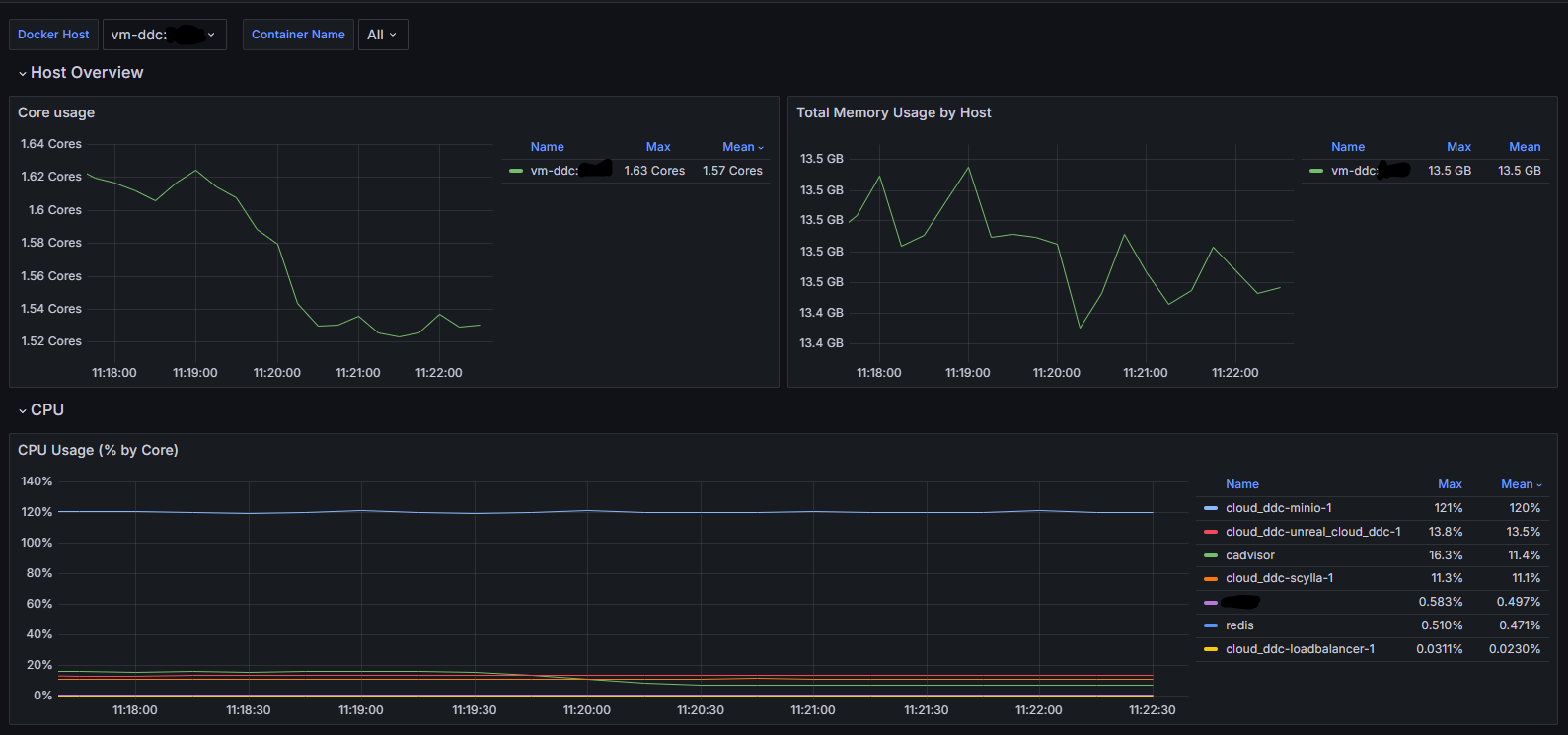
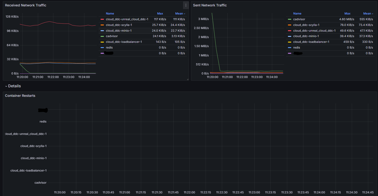
Key metrics:
- Core usage by Host
- Memory usage by Host
- CPU Usage by container
- Memory Usage by container
- Memory Cached by container
- Received Network Traffic by container
- Sent Network Traffic by container
- Number of restarts by container
This Grafana dashboard extends and fixes some issues from the dashboards ‘cAdvisor Docker Insights’ by mercxry and ‘Cadvisor exporter’ by kokorinav.
Data source config
Collector config:
Upload an updated version of an exported dashboard.json file from Grafana
| Revision | Description | Created | |
|---|---|---|---|
| Download |
Docker
Easily monitor Docker with Grafana Cloud's out-of-the-box monitoring solution.
Learn more