Spring Boot Caches
Spring Boot (Micrometer) with Caches.
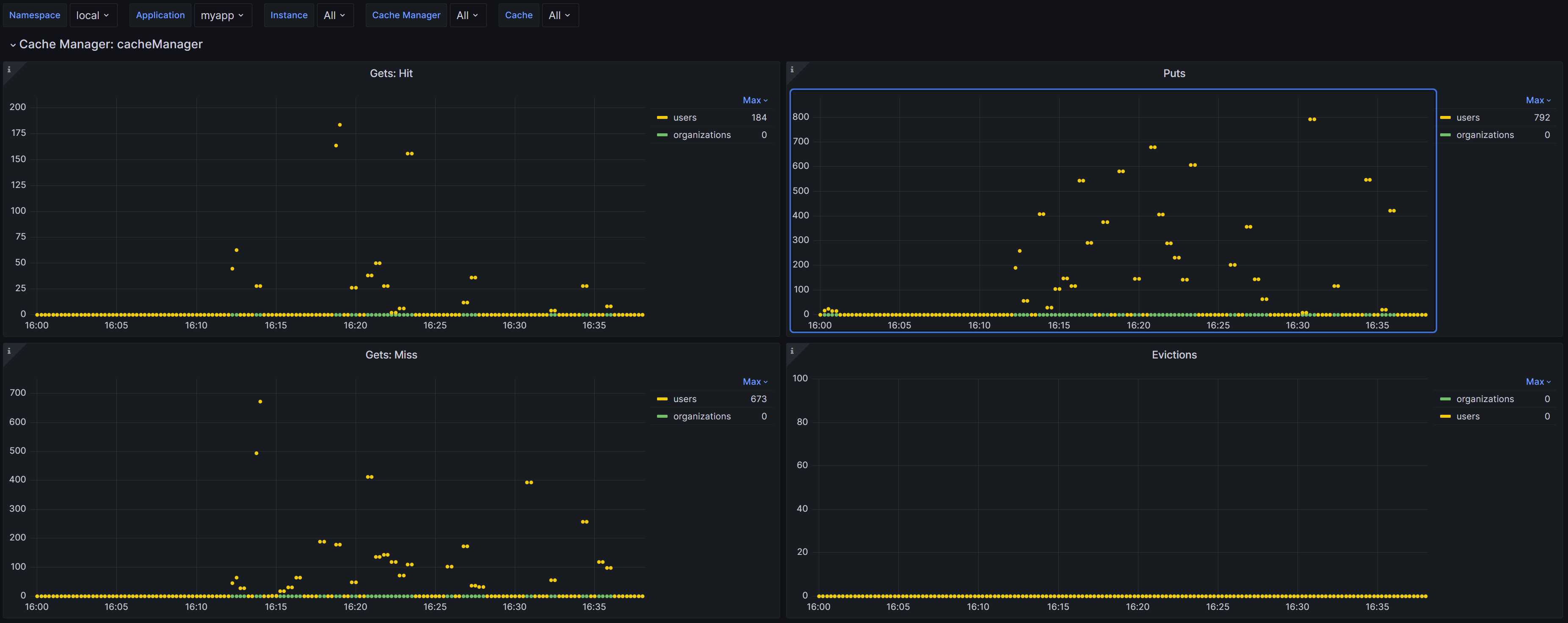
Grafana Dashboard of Spring Boot (by Micrometer metrics from Prometheus) for caches.
Supported Spring Boot 3.x.
See details in GitHub.
Data source config
Collector config:
Upload an updated version of an exported dashboard.json file from Grafana
| Revision | Description | Created | |
|---|---|---|---|
| Download |
Spring Boot
Easily monitor Spring Boot with Grafana Cloud's out-of-the-box monitoring solution.
Learn more