Postfix Delivery Status
Log-based solution for monitoring Postfix
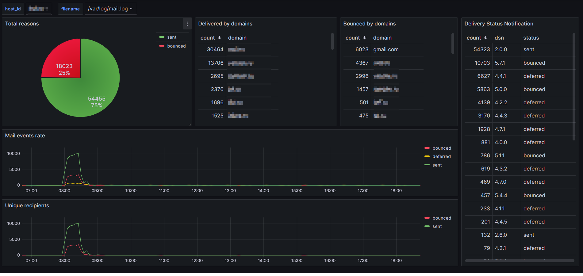
Dashboard that uses only logs from Loki as datasource. Logs will be processed on the server.
For extra large mail volumes, some values cannot be counted. In this case, consider increase Loki settings (see https://github.com/grafana/loki/issues/3045) .
Here is the approximate configuration of the promtail software:
clients:
- external_labels:
host_id: mailserver.domain
url: http://192.168.1.1:3100/loki/api/v1/push
- job_name: mail
static_configs:
- targets:
- localhost
labels:
job: mail
__path__: /var/mail/mail.logThere is also an alternative solution based on Zabbix https://github.com/pavlozt/ansible-role-zabbixmon_postfix
Data source config
Collector config:
Upload an updated version of an exported dashboard.json file from Grafana
| Revision | Description | Created | |
|---|---|---|---|
| Download |
