Amazon Bedrock
Visualize Amazon Bedrock metrics
The easiest way to build and scale generative AI applications with foundation models.
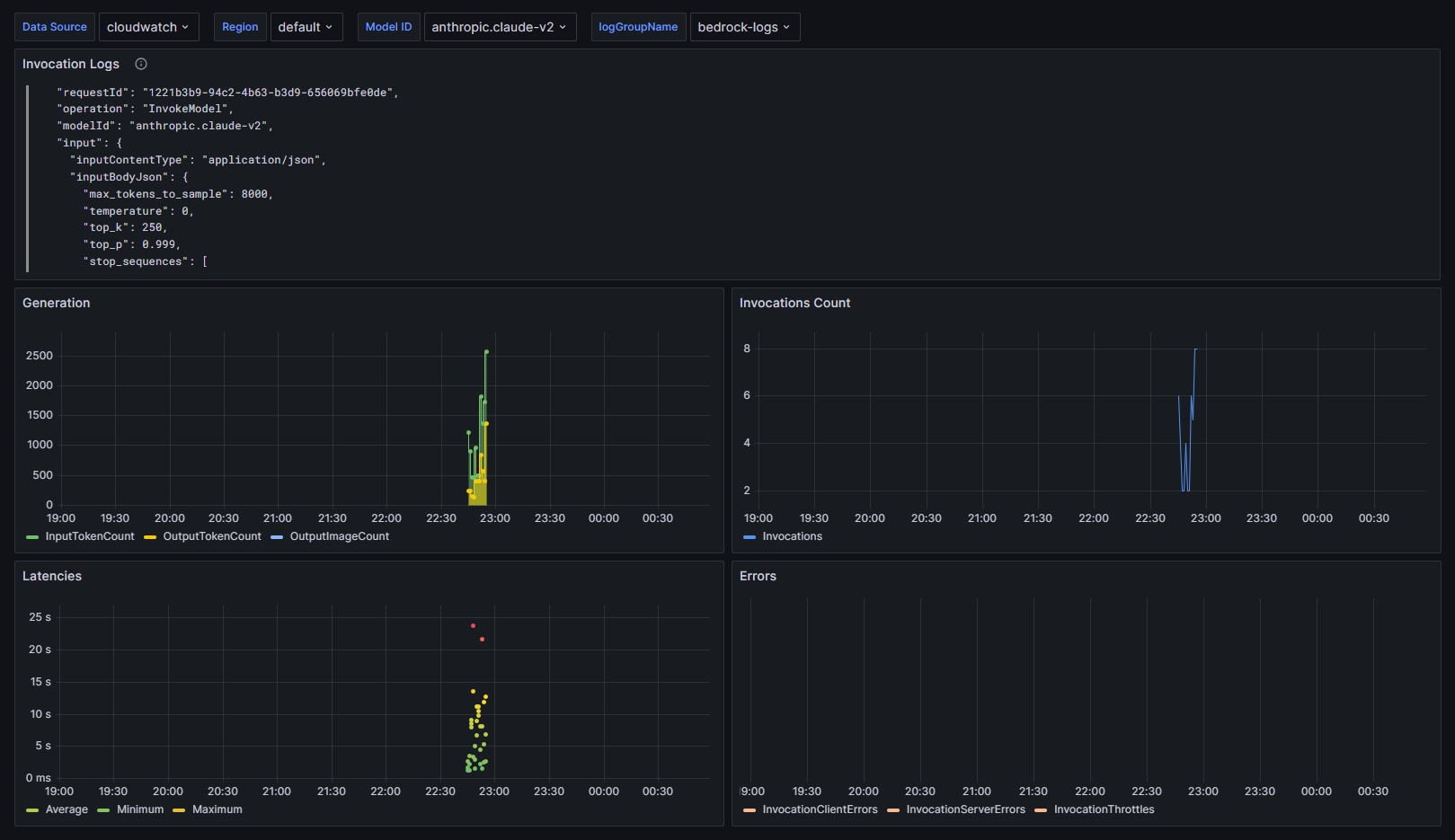
This dashboard provides some basic observability into Bedrock metrics and logs.
Please note that you need to manually enable Cloudwatch logging to capture logs from Bedrock.
More here.
Data source config
Collector type:
Collector plugins:
Collector config:
Revisions
Upload an updated version of an exported dashboard.json file from Grafana
| Revision | Description | Created | |
|---|---|---|---|
| Download |
Amazon Aurora
With the Grafana plugin for Amazon Aurora, you can quickly visualize and query your Amazon Aurora data from within Grafana.
Learn more