Kor Dashboard
A Dashboard to view unused resources in Kubernetes
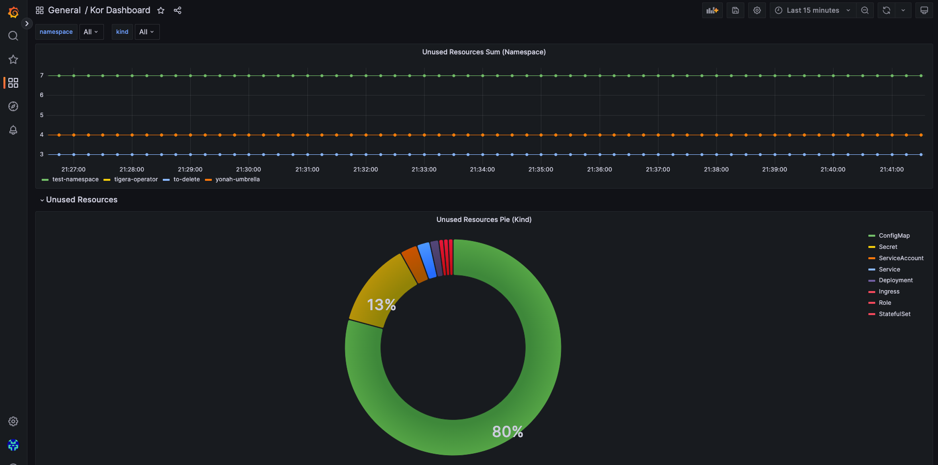
A dashboard for https://github.com/yonahd/kor when exporting metrics
Data source config
Collector config:
Upload an updated version of an exported dashboard.json file from Grafana
| Revision | Description | Created | |
|---|---|---|---|
| Download |
