LXD
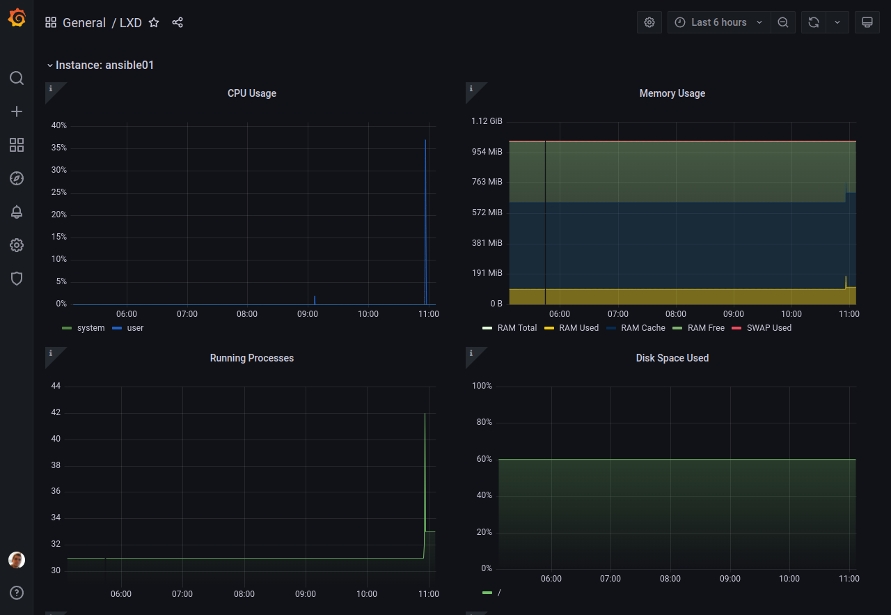
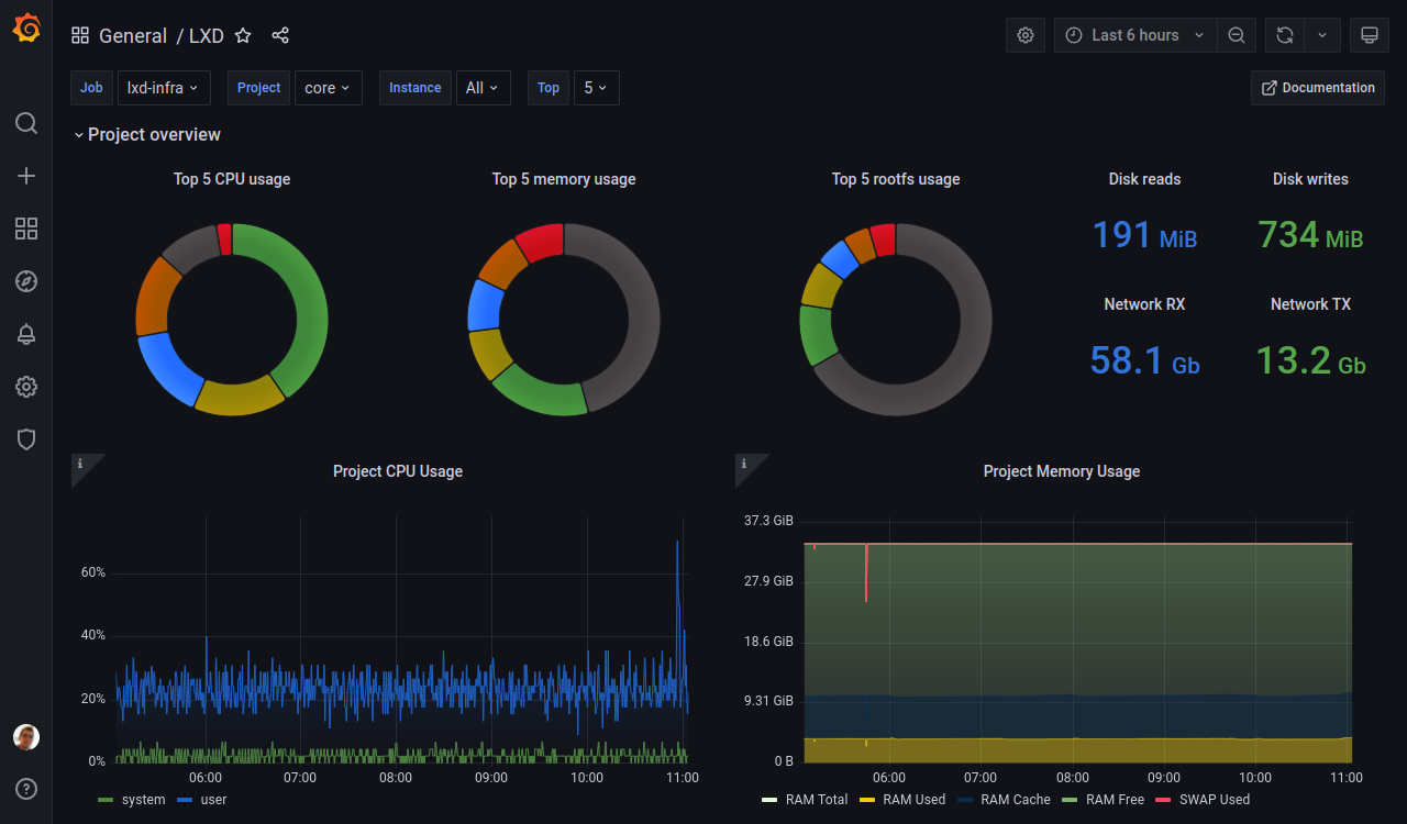
Overview of LXD instances
Dashboard for use with LXD’s built-in metrics.
This provides a per-project overview of resource consumption as well as detailed per-instance data.
Currently in active development, feedback welcome at https://discourse.ubuntu.com/c/lxd/126
Data source config
Collector config:
Upload an updated version of an exported dashboard.json file from Grafana
| Revision | Description | Created | |
|---|---|---|---|
| Download |
