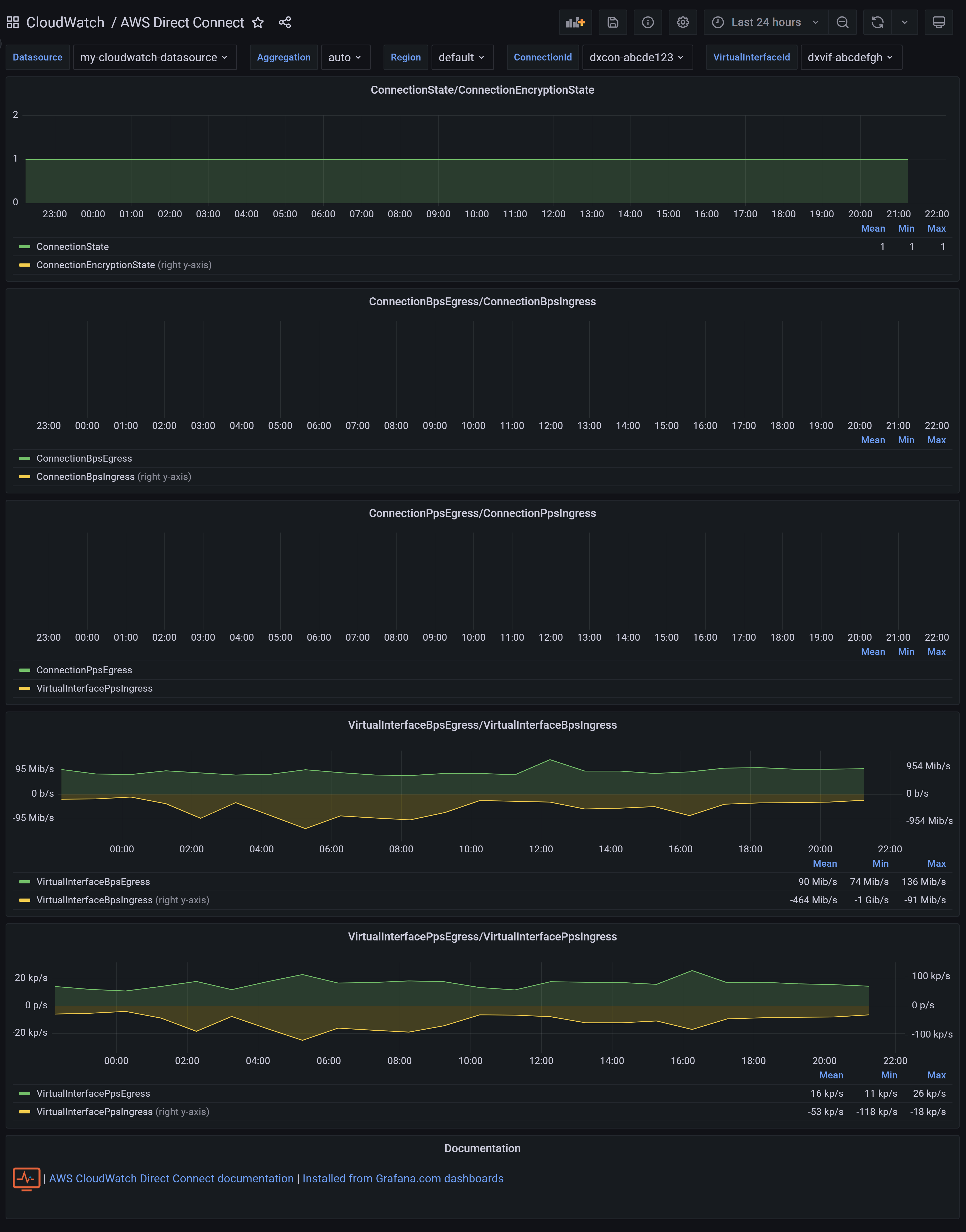
AWS Direct Connect
Visualize AWS Direct Connect metrics
AWS Direct Connect
Visualize AWS Direct Connect metrics.
CloudWatch datasource configuration
https://grafana.com/docs/grafana/latest/datasources/cloudwatch/
Make Grafana AWS dashboards better
Feel free to add additional dashboards for other AWS resources (EC2, S3, ...) or update existing one in GitHub repo.
Commercial support for this dashboard
Data source config
Collector type:
Collector plugins:
Collector config:
Revisions
Upload an updated version of an exported dashboard.json file from Grafana
| Revision | Description | Created | |
|---|---|---|---|
| Download |
AWS
Easily visualize and alert on more than 60 Amazon Web Services (AWS) resources using the fully managed Grafana Cloud platform.
Learn more
