blackbox_exporter-http-Dashboards-chinese
黑盒 http 监控面板
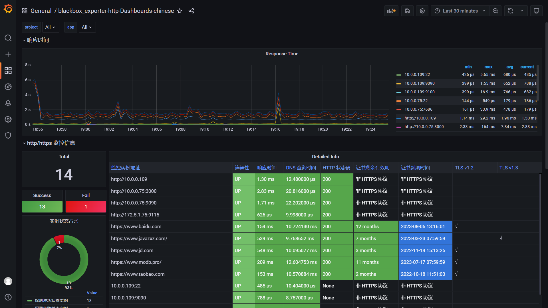
blackbox_exporter 黑盒 http 探针监控面板
选择器说明
project : 对应 target 的 project 标签
app : 对应 target 的 app 标签
v2 更新概要
新增
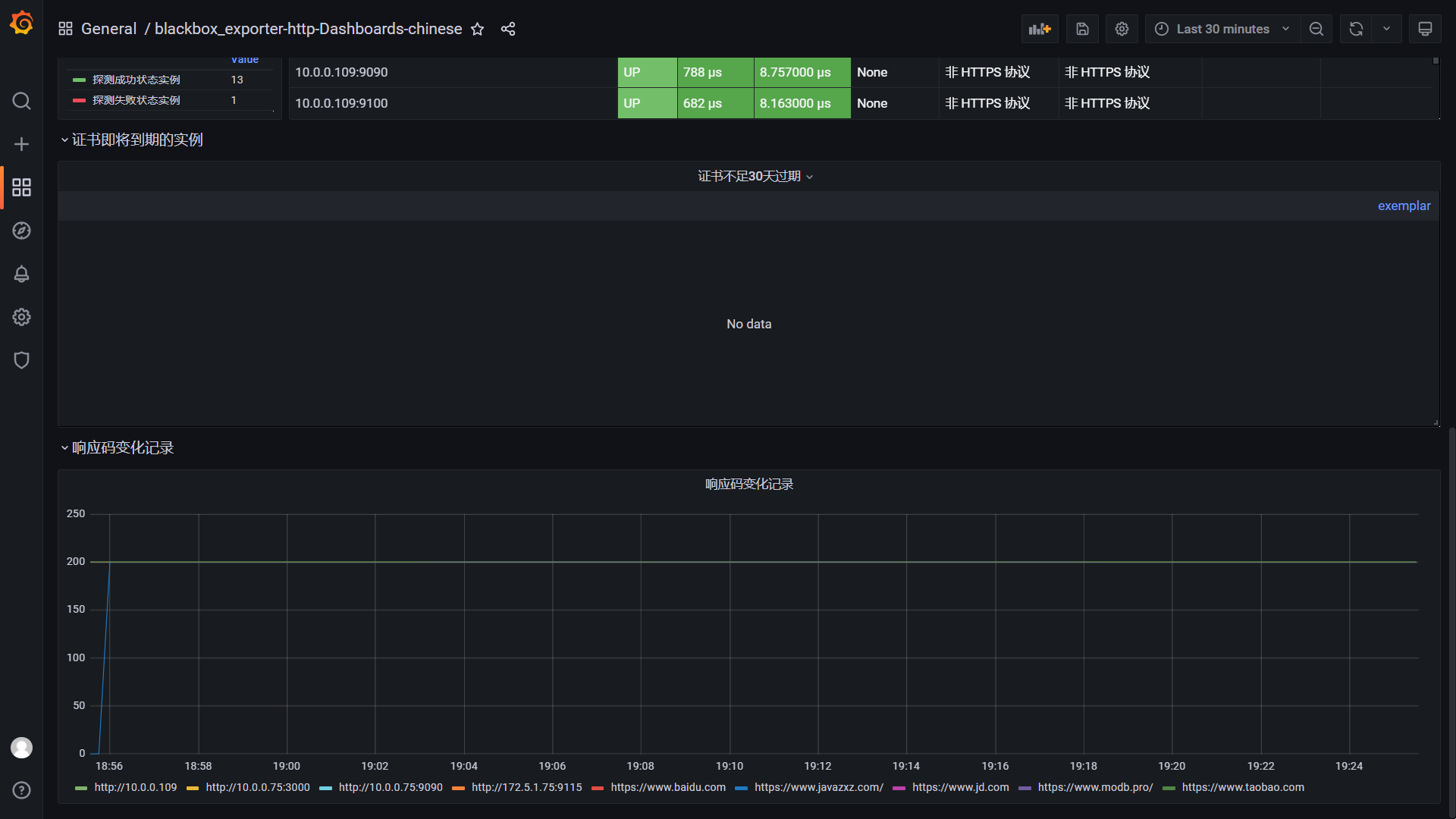
证书剩余不足 30 天实例单独列出表格增加
非 https 协议的实例单元格配色修复
Fail在没有失败主机时显示No data问题修复
失败实例和实力状态占比受时间范围影响数据不准确问题增加
响应码变化记录图表,可对过去时间的响应码变化进行查看
v3 更新概要
支持
http、https、tcp检测生成表格新增
TLS 版本显示响应时间图表增加数据展示
Data source config
Collector config:
Upload an updated version of an exported dashboard.json file from Grafana
| Revision | Description | Created | |
|---|---|---|---|
| Download |
Apache HTTP Server
Easily monitor Apache HTTP Server, an open source HTTP server for modern operating systems including UNIX and Windows, with Grafana Cloud's out-of-the-box monitoring solution.
Learn more