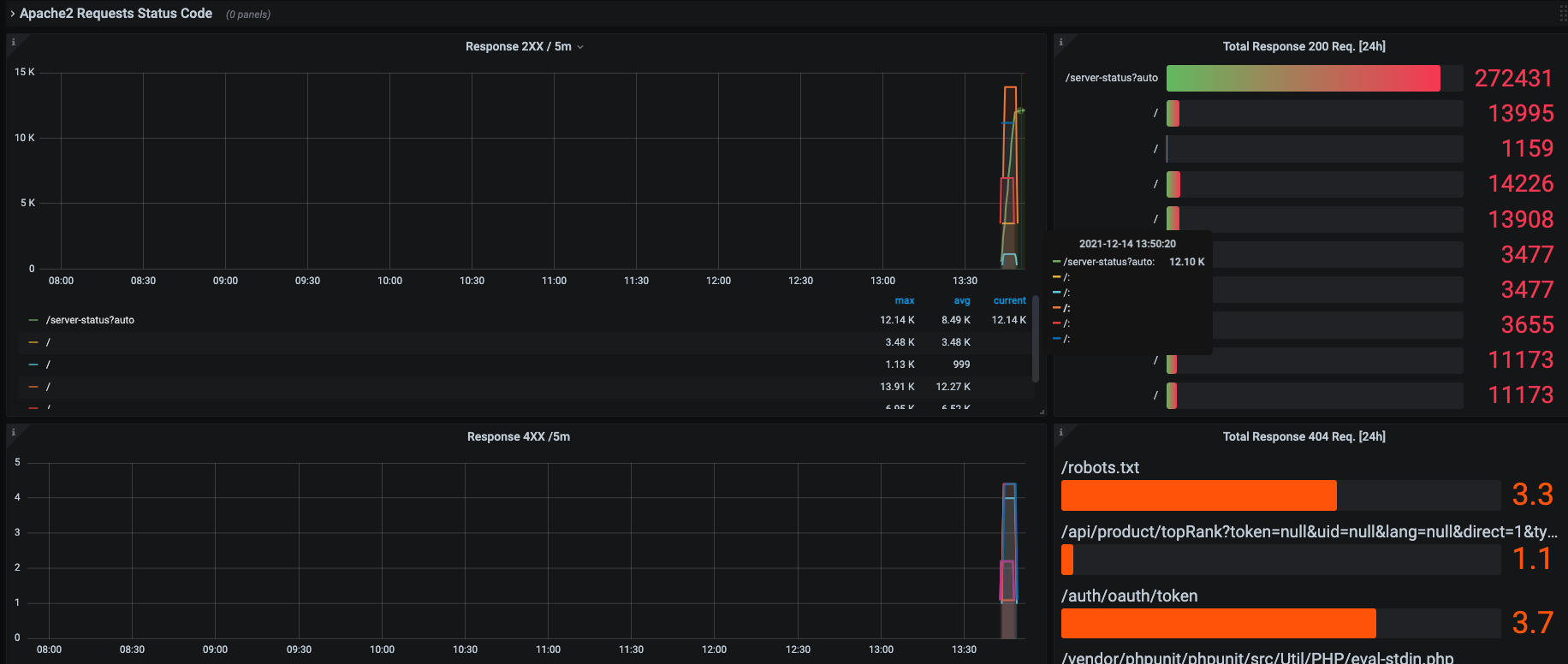
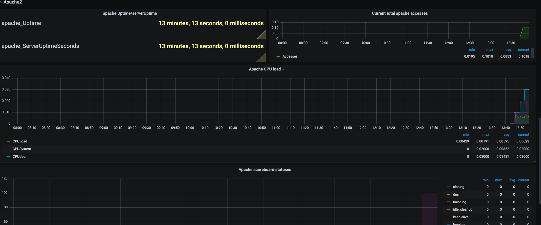
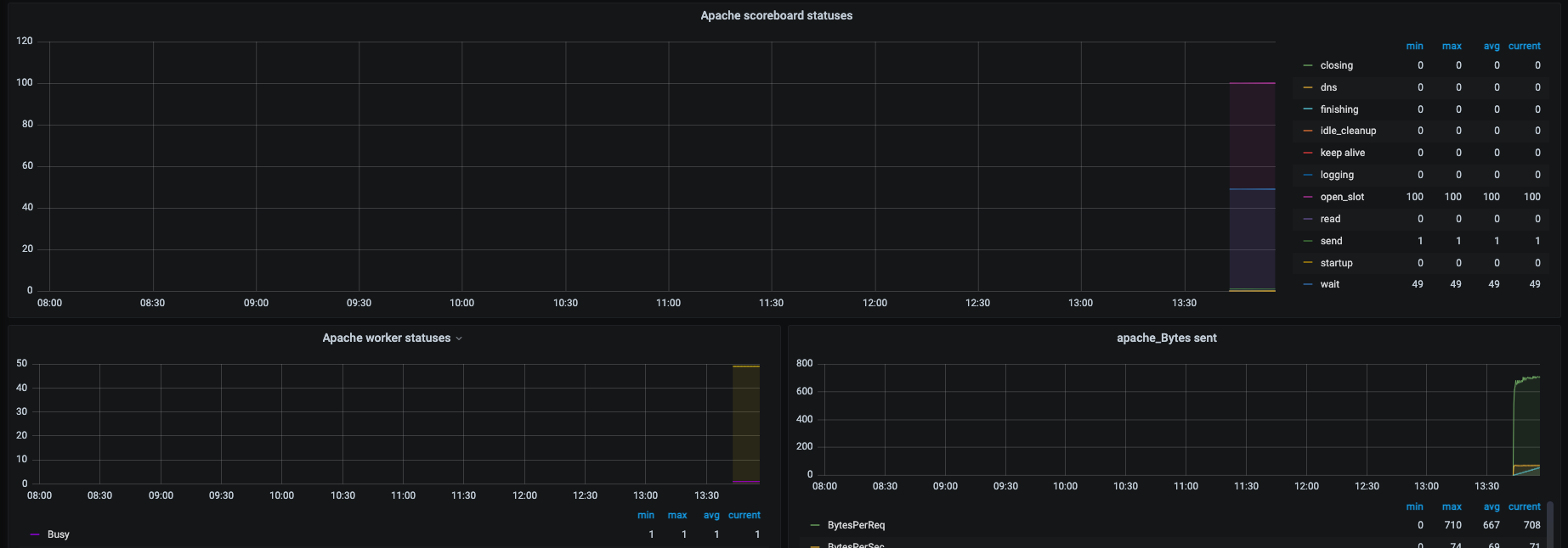
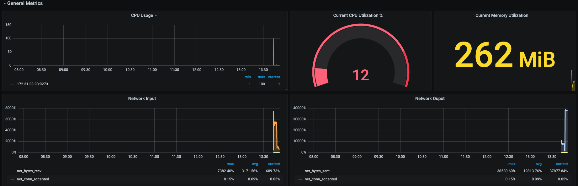
Apache2
Apache Web Server Monitoring
Note
Please enable the Apache Server Status, following is the configuration we are using to enable Apache Server Status
ExtendedStatus on
<Location /server-status>
SetHandler server-status
Order deny,allow
Deny from all
Allow from 127.0.0.1
</Location>Telegraf Plugin Configuration
[inputs.cpu]]
percpu = true
[[inputs.disk]]
[[inputs.io]]
[[inputs.mem]]
[[inputs.net]]
[[inputs.system]]
[[inputs.swap]]
[[inputs.netstat]]
[[inputs.processes]]
[[inputs.kernel]]
[[inputs.diskio]]
[[inputs.procstat]]
user = "root,telegraf"
#Apache2 Metrics
[[inputs.apache]]
urls = ["http://localhost:80/server-status?auto"]
response_timeout = "5s"
[[inputs.tail]]
name_override = "apache2log"
files = ["/var/log/apache2/access.log"]
from_beginning = true
pipe = false
data_format = "grok"Contributor Information
Data source config
Collector config:
Upload an updated version of an exported dashboard.json file from Grafana
| Revision | Description | Created | |
|---|---|---|---|
| Download |
