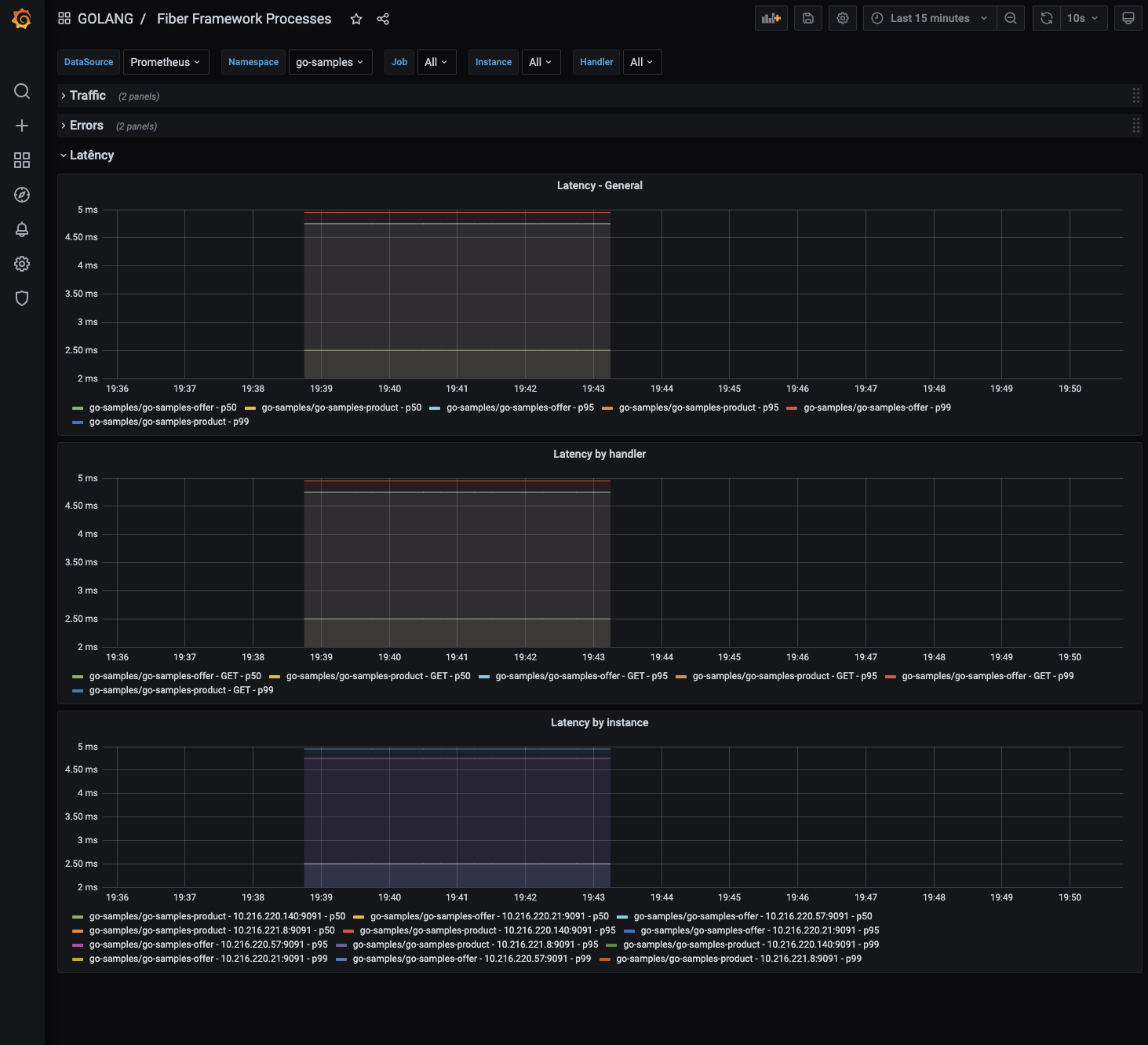
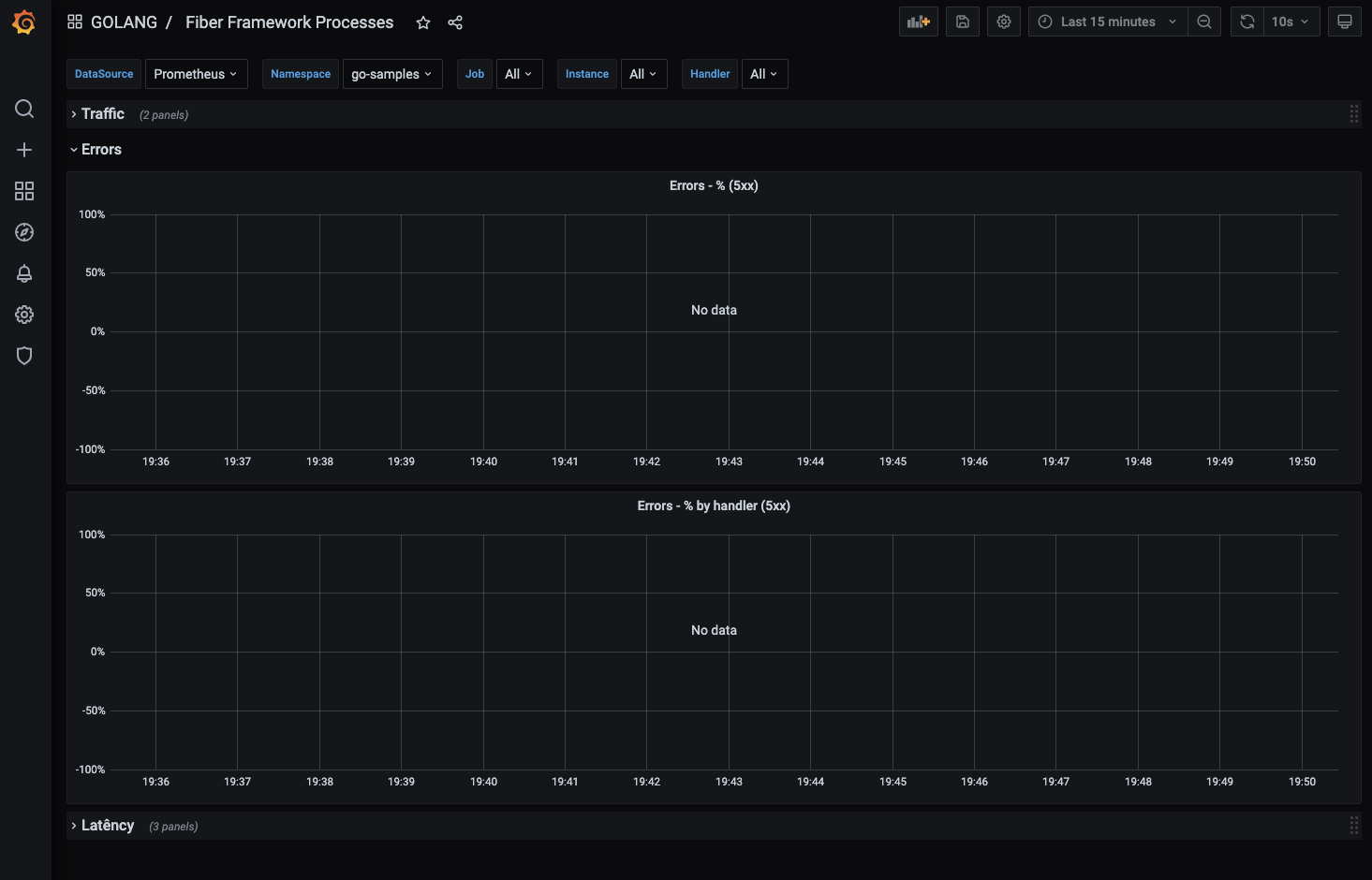
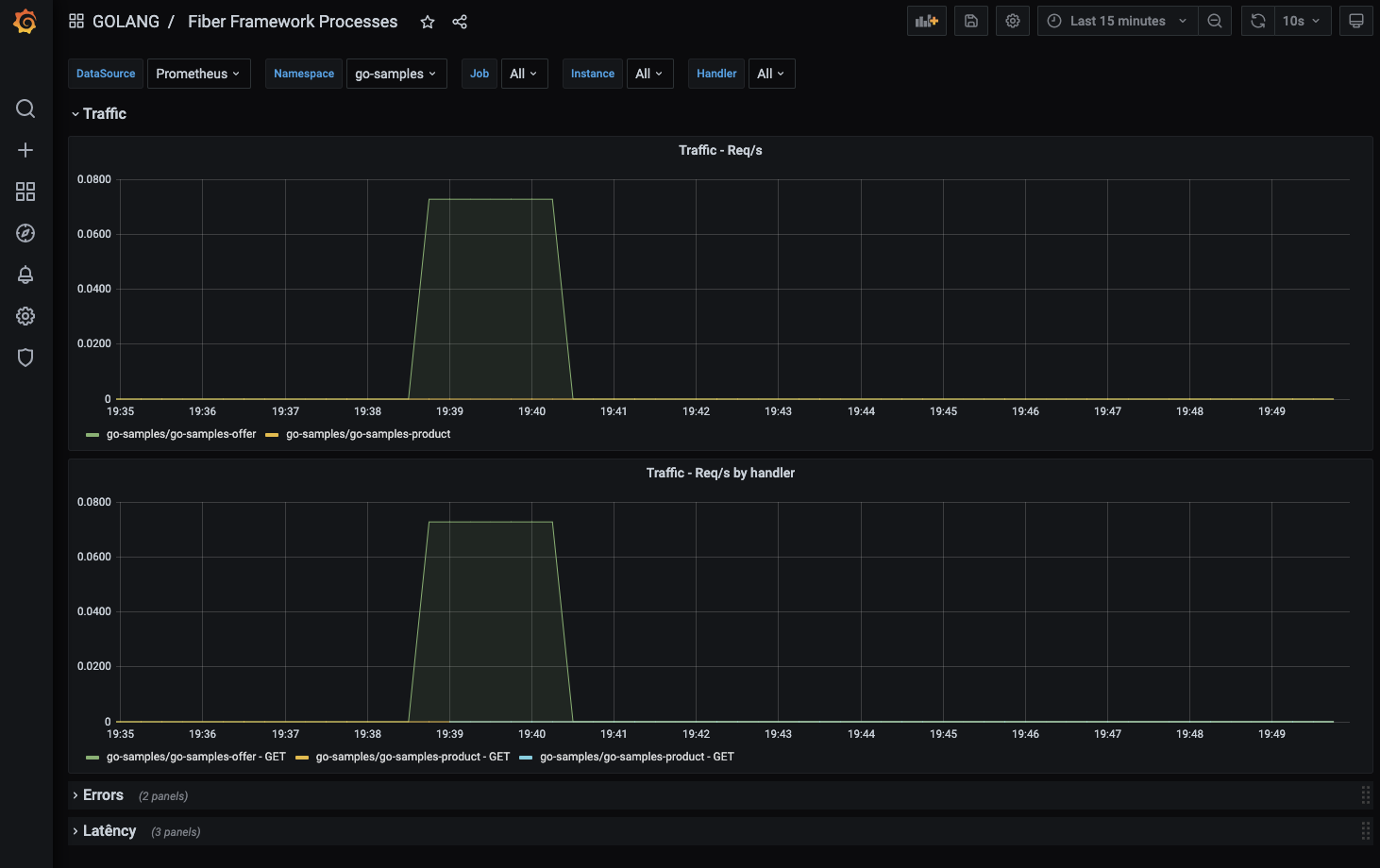
Fiber Framework Processes
Dashboard for applications that use https://github.com/ansrivas/fiberprometheus
Data source config
Collector config:
Upload an updated version of an exported dashboard.json file from Grafana
| Revision | Description | Created | |
|---|---|---|---|
| Download |
