Keba
Show Keba wallbox metrics
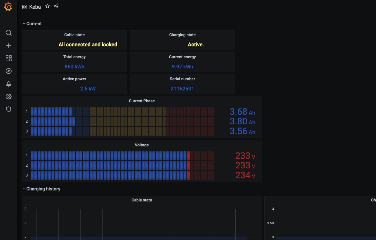
Shows collected metrics from a Keba callbox via Prometheus.
Requires https://hub.docker.com/repository/docker/pbdger/keba-prometheus
Data source config
Collector config:
Upload an updated version of an exported dashboard.json file from Grafana
| Revision | Description | Created | |
|---|---|---|---|
| Download |
