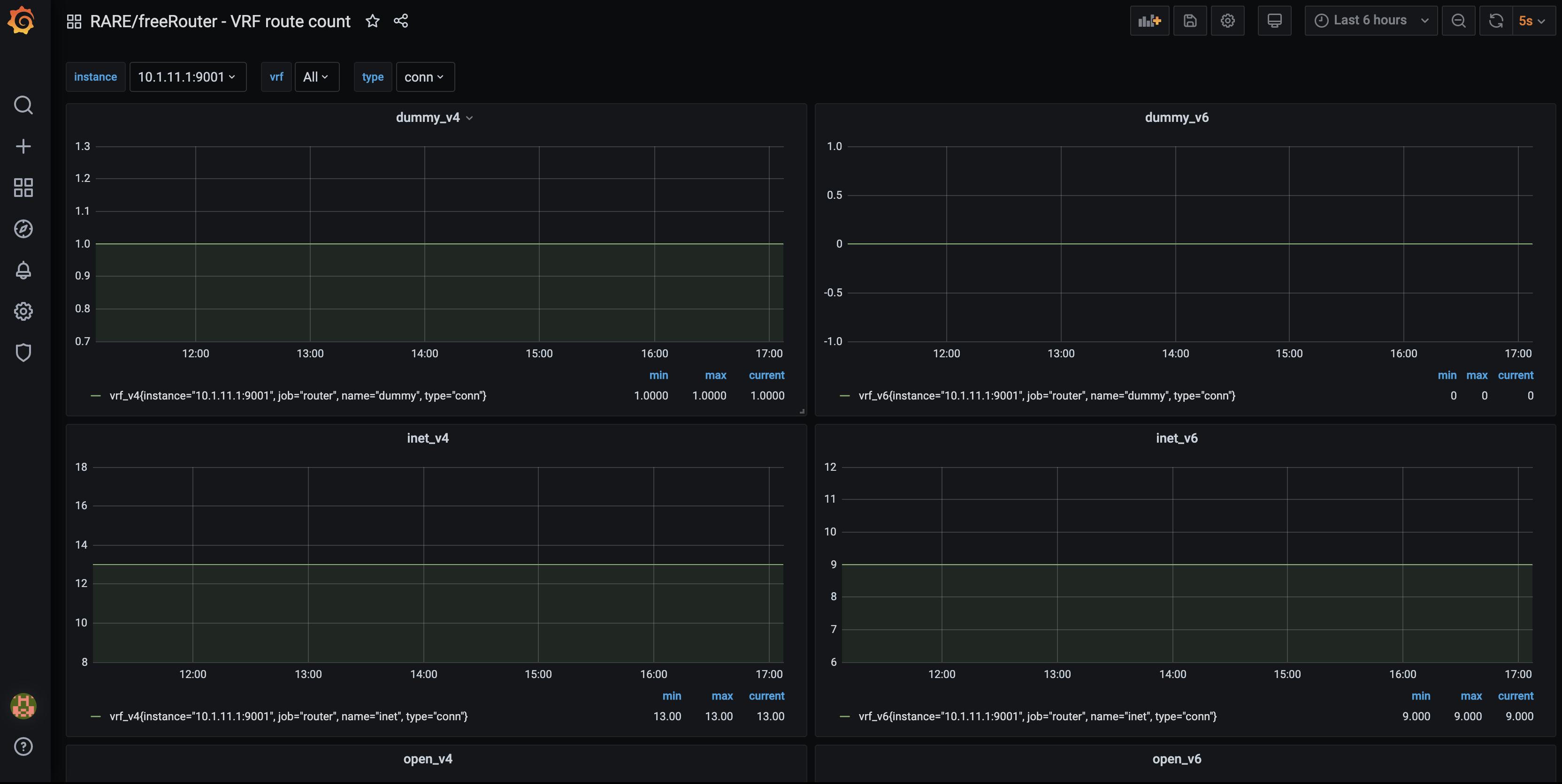
RARE/freeRouter - VRF route count
Number of routes in freeRouter node VRFs
scope:local to freeRouter node
freeRouter Prometheus configuration: (copy & paste in freeRouter CLI)
- Create hardware and software sensor
sensor vrf
path vrf/peer/peer
prefix freertr-vrf
key name vrf/peer
command sho vrf routing
prepend vrf_
name 0 name=
skip 2
column 2 name v4 type="ifc"
column 3 name v6 type="ifc"
column 4 name v4 type="uni"
column 5 name v6 type="uni"
column 6 name v4 type="multi"
column 7 name v6 type="multi"
column 8 name v4 type="flow"
column 9 name v6 type="flow"
column 10 name v4 type="label"
column 11 name v6 type="label"
column 12 name v4 type="conn"
column 13 name v6 type="conn"
.
exit
- freeRtr server Prometheus agent configuration
server prometheus pr
sensor vrf
vrf <PROMETHEUS_VRF>
exit
- Prometheus server configuration (sample config with 2 nodes)
global:
scrape_interval: 15s
scrape_timeout: 10s
evaluation_interval: 30s
alerting:
alertmanagers:
- static_configs:
- targets: []
scheme: http
timeout: 10s
scrape_configs:
- job_name: router
scrape_interval: 15s
scrape_timeout: 10s
metrics_path: /metrics
scheme: http
static_configs:
- targets:
- <prometheus_agent_ip_1>:9001
labels:
node_name: <prometheus_agent_1_node_name>
- targets:
- <prometheus_agent_ip_2>:9001
labels:
node_name: <prometheus_agent_2_node_name>
Data source config
Collector config:
Upload an updated version of an exported dashboard.json file from Grafana
| Revision | Description | Created | |
|---|---|---|---|
| Download |
