Jaeger-all-in-one
Dashboard for monitoring jaeger-all-in-one running in a k8s environment. Relying on the official mirror, four core monitoring indicators of Jaeger Collector are added.
Dashboard for monitoring jaeger-all-in-one running in a k8s environment. Relying on the official mirror, four core monitoring indicators of Jaeger Collector are added.
- 基于Jaeger 官方的Dashboard 适配了Jaeger all-in-one ;
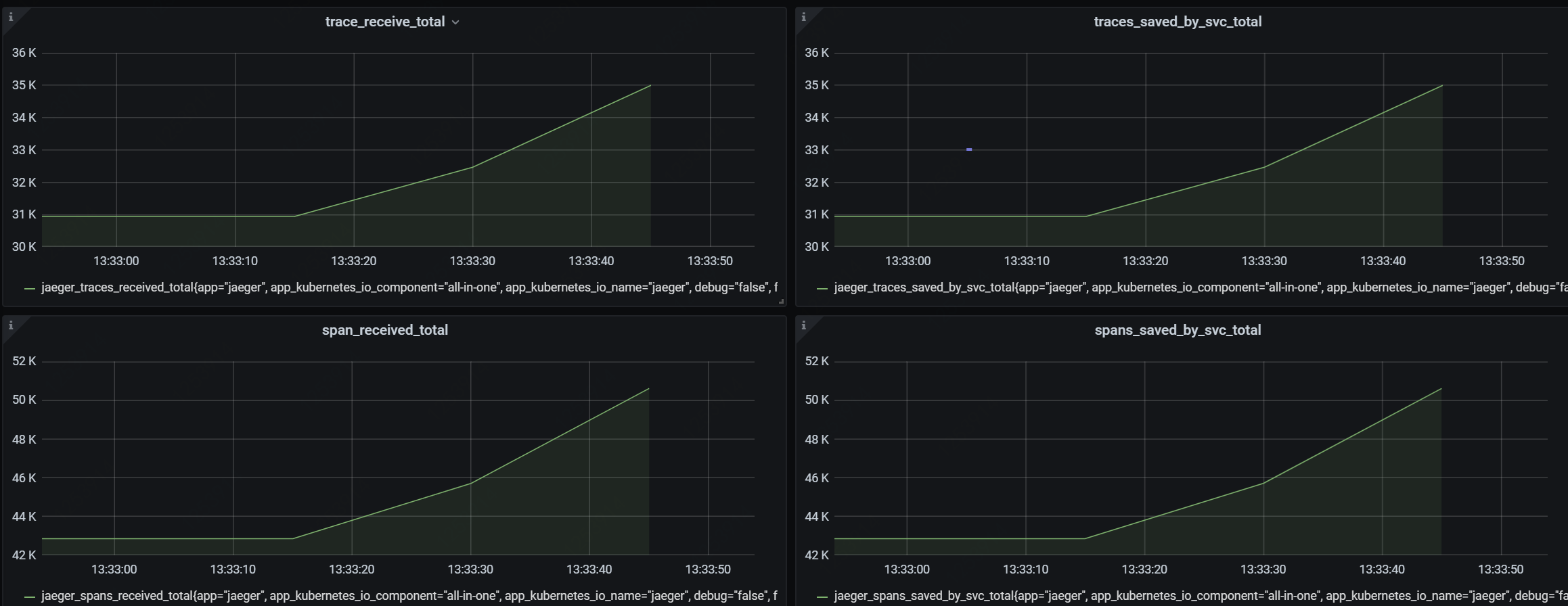
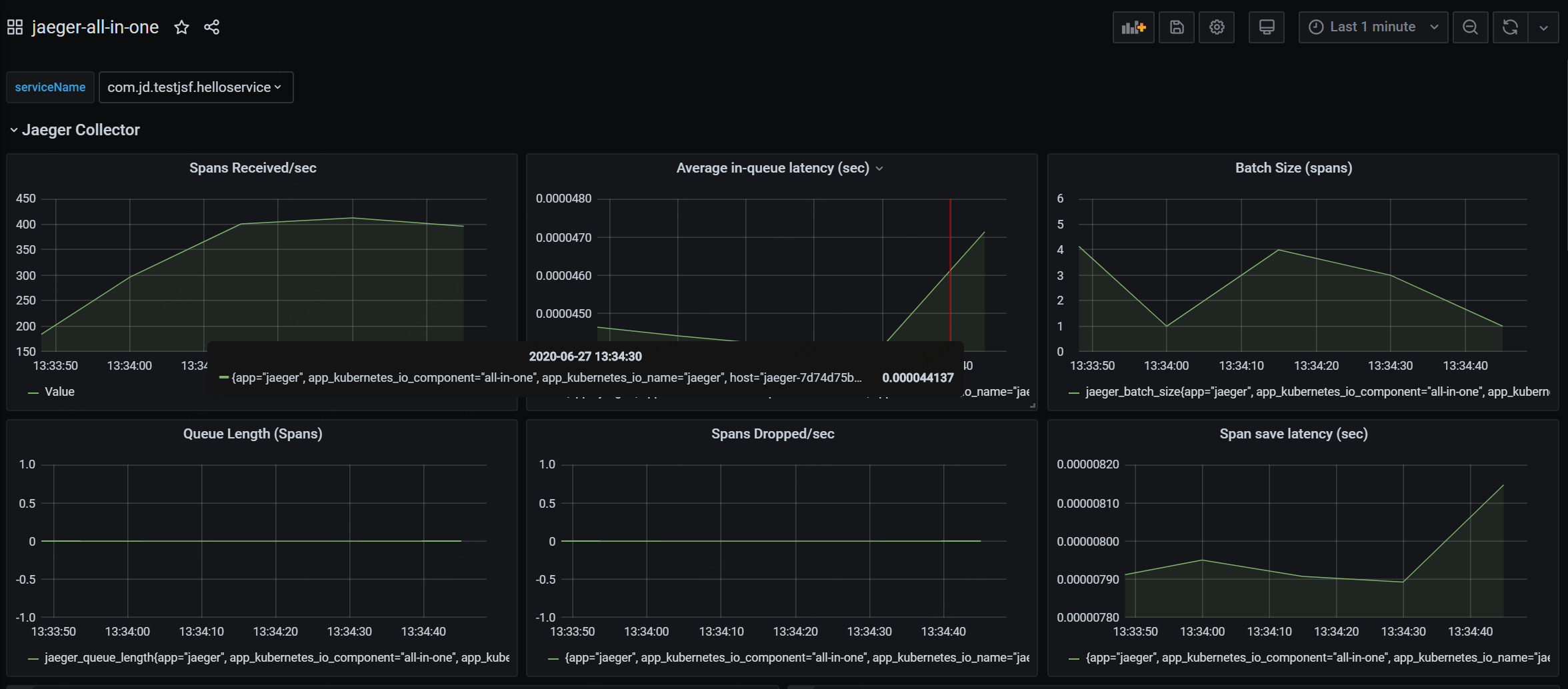
- 添加了四个 Jaeger collector的核心指标(故障排查的重要指标,spans receives, traces receives, spans save, traces save);
- 并添加了服务筛选标签。
Issue: https://github.com/wangyushuai/grafana-dashboard-jaeger-all-in-one
Data source config
Collector config:
Upload an updated version of an exported dashboard.json file from Grafana
| Revision | Description | Created | |
|---|---|---|---|
| Download |
