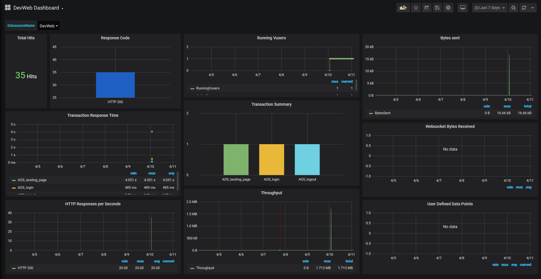
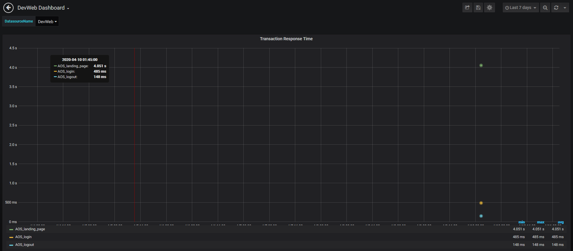
LoadRunner Developer or DevWeb Dashboard
Unofficial Dashboard for DevWeb or LoadRunner Developer.
Inception version of LoadRunner Developer/DevWeb Dashboard.
Data source config
Collector config:
Upload an updated version of an exported dashboard.json file from Grafana
| Revision | Description | Created | |
|---|---|---|---|
| Download |
