Resource Failover Pacemaker
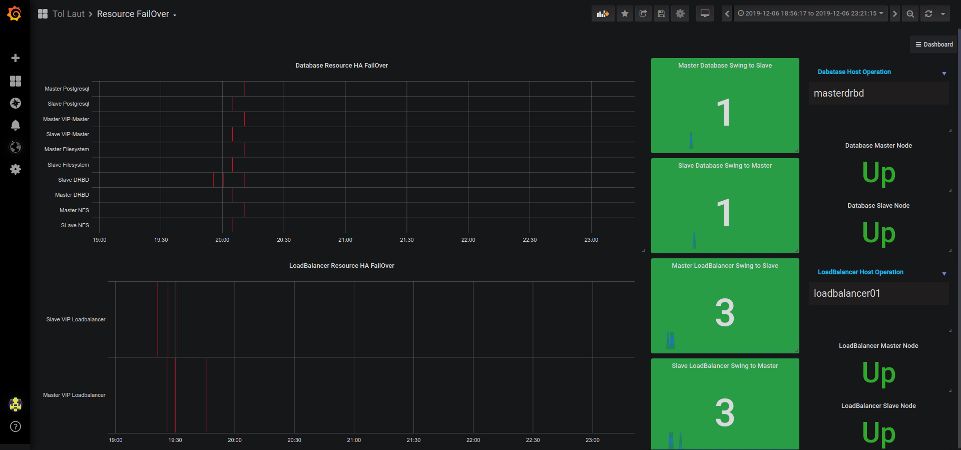
Pacemaker, corosync, DRBD, Postgresql and VIP resource failover monitoring
Pacemaker, Corosync, DRBD, Postgresql for High Availability Failover Monitoring
Show the latest posisition of the last primary using pacemaker engine (pengine) from Filebeat and Heartbeat for Availability of the servers. Using Elasticsearch 7.5.0 and Grafana 6.5.2
Data source config
Collector config:
Upload an updated version of an exported dashboard.json file from Grafana
| Revision | Description | Created | |
|---|---|---|---|
| Download |
